Plattform für Wasser, Gas und Wärme
Fachartikel
10. Dezember 2020

Versorgungssicherheit

Regionale Wasserversorgungsplanung im Kt. Basel-Landschaft

Der Kanton Basel-Landschaft prüft und unterstützt im Rahmen Regionaler Wasserversorgungsplanungen und in Zusammenarbeit mit lokalen Ingenieurbüros die langfristige Sicherstellung der Wasserversorgung. Dank des partizipativen Planungsprozesses werden bei den betroffenen Gemeinden das Verständnis für regionale Zusammenhänge und die allgemeine Akzeptanz für erforderliche Massnahmen erhöht. Mehrere Massnahmen aus den Regionalen Planungen der letzten zehn Jahren wurden bereits umgesetzt oder befinden sich in Planung.
Achim Benthaus, Nathalie Bruttin, 

Den politischen Strukturen entsprechend ist auch die Wasserversorgung in der Schweiz sehr kleinräumig organisiert. Die Kantone haben die wichtige Aufgabe, die Wasserversorgungen untereinander und mit den anderen Bereichen der Wasserwirtschaft zu koordinieren. Im Kanton Basel-Landschaft hat das Amt für Umweltschutz und Energie in den letzten zehn Jahren die Regionalen Wasserversorgungsplanungen aus den 1980er- Jahren überarbeitet. Der vorliegende Artikel zeigt auf, wie bei der Überarbeitung der Planungen vorgegangen wurde, welche Erfahrungen dabei gemacht wurden und mit welchen Schwerpunkten die Planungen zukünftig weiterverfolgt werden.

Wasserversorgung im Kt. Basel-Landschaft

Die Wasserversorgung im Kanton Basel-Landschaft ist, wie in den meisten Kantonen, dezentral organisiert. Insgesamt sorgen 83 gemeindeeigene Wasserversorgungen, sieben Zweckverbände, drei Aktiengesellschaften, eine Genossenschaft und die IWB (Industrielle Werke Basel) für die Trinkwasserversorgung ab dem öffentlichen Netz. Zum grössten Teil (ca. 86%) wird dafür Grundwasser genutzt, das aus rund 100 Brunnen gefördert wird. Ein Teil dieses Grundwassers wird künstlich durch Flusswasser (aus der Birs und aus dem Rhein) angereichert. Das übrige Trinkwasser (ca. 14%) stammt aus rund 150 Quellfassungen.
Der Grundwasserleiter verläuft im Kanton Basel-Landschaft in relativ schmalen Rinnen entlang der dicht besiedelten und intensiv genutzten Talachsen. Charakteristisch ist zudem die Zweiteilung des Kantonsgebietes in einen wasserreichen unteren und einen wasserarmen höher liegenden Teil, letzterer bedingt durch den Karst-Untergrund im Jura-Gebirge.
Diese besonderen Verhältnisse erfordern eine starke übergeordnete Koordination, um Nutzungskonflikte zwischen den Gemeinden zu vermeiden und die Wasserversorgung auch bei den wasserarmen Gemeinden zu gewährleisten.

Aufgaben des Kantons

Die Aufgabenteilung im Kanton Basel-Landschaft ist folgendermassen gesetzlich geregelt:
Das kantonale Wasserversorgungsgesetz trat im Jahr 1967 in Kraft, unter dem Eindruck stark steigender Wasserverbräuche und drohender Wasserknappheit. In der heutigen Praxis beschränkt sich der Kanton auf die Wasserressourcen-Nutzungsplanung, die darauf basierende Regionale Wasserversorgungsplanung und die allgemeine Unterstützung und Beratung der Gemeinden. Die für die Trinkwasserversorgung genutzten Grundwasservorkommen befinden sich im Kanton Basel-Landschaft grösstenteils in den Lockergesteinsablagerungen der Flusstäler. Sie verlaufen als unterirdische, langsam fliessende Ströme mehr oder weniger parallel zu den Oberflächengewässern. Der Kanton stellt durch die Vergabe von Konzessionen sicher, dass diese Ressource gerecht verteilt und insgesamt nicht übernutzt wird. Als Grundlage dazu werden an über 80 Messstationen die Grundwasserstände gemessen, Bilanzen und Modelle berechnet sowie qualitative Untersuchungen durchgeführt.
Die Regionale Wasserversorgungsplanung des Kantons Basel-Landschaft geht im Vergleich zu den Generellen Wasserversorgungsplanungen (GWP) der Gemeinden weniger ins Detail, betrachtet dafür aber die langfristige Entwicklung in einem grösseren, gemeinde- oder sogar kantonsübergreifenden Perimeter.
In den 1970er-Jahren hat der Kanton Basel-Landschaft sein Gebiet in neun Wasserversorgungsregionen aufgeteilt und bis Ende der 1980er-Jahre für jede Region eine Wasserversorgungsplanung mit einem Planungshorizont bis 2010 erstellt. Das Laufental kam vom Kanton Bern als zehnte Region im Jahr 1994 hinzu. Die Unterteilung der Wasserversorgungsregionen erfolgte aufgrund der geografischen Verhältnisse (Talschaften, Einzugsgebiete) sowie der damals vorhandenen Wasserversorgungsstrukturen und scheint auch heute noch sinnvoll. Die Regionen stellen für die kantonale Wasserversorgungsplanung keine feste Abgrenzung dar, sondern sind als Etappierung auf dem Weg zu einer flächendeckenden Wasserversorgungsplanung für den ganzen Kanton zu verstehen.
Von 2008 bis 2019 wurden die Regionalen Wasserversorgungsplanungen aus den 1980er-Jahren im Hinblick auf die aktuellen Herausforderungen komplett überarbeitet.

Herausforderungen und Handlungsbedarf

Das Hochwasser im Jahr 2007 hat im Birstal anschaulich gezeigt, dass die Versorgungssicherheit trotz vorhandener Überkapazität bei den Wassergewinnungsanlagen nicht gewährleistet ist, wenn mehrere Anlagen den gleichen Grundwasserstrom nutzen und bei einer Gewässerverschmutzung gleichzeitig ausfallen können. Im Laufental mussten damals zwei Gemeinden zeitweise mit Tankwagen versorgt werden; im unteren Birs- und Leimental erfolgte während ca. zwei Wochen die Versorgung für rund 90 000 Einwohner nur noch über eine einzige Leitung zur IWB (ehemals Industrielle Werke Basel). Ein Ausfall dieser Leitung oder eines Stufenpumpwerks hätte verheerende Folgen gehabt. Auch die Nutzung von Quellen bietet nur eine bedingte Versorgungssicherheit. Die Schüttung der für den Jura typischen Karstquellen geht gerade in Trockenperioden mit hohem Wasserverbrauch stark zurück. Hingegen muss das Quellwasser nach stärkeren Niederschlägen wegen Trübung und mikrobiologischer Belastung verworfen werden. So ist es nicht verwunderlich, dass kleinere Gemeinden im Oberbaselbiet, die ausschliesslich Quellwasser nutzen, am häufigsten zum Wassersparen aufrufen müssen. Die grossen nutzbaren Grundwasservorkommen befinden sich im Kanton Basel-Landschaft in den Talebenen des Rheins, der Birs sowie der Ergolz und deren Seitentäler. Das Grundwasser befindet sich also dort, wo die Landschaft am dichtesten besiedelt und bebaut ist. Eine Ausscheidung rechtskonformer Grundwasserschutzzonen ist an vielen Standorten sehr anspruchsvoll. Zudem ist die Grundwasserqualität bei vielen Fassungen stark durch Oberflächenwasser beeinflusst.
Hinzu kommen neue Herausforderungen: Der Umgang mit Fremdstoffen im Trinkwasser, die dank moderner Analytik-Methoden in minimalsten Konzentrationen gemessen werden können, die steigenden Anforderungen an die Qualität und die Qualitätssicherung nach schweizerischem Lebensmittelrecht, der Klimawandel sowie die Finanzierung des Werterhalts der in die Jahre gekommenen bestehenden Infrastruktur.

Strategie

Ziel der Regionalen Wasserversorgungsplanung ist die langfristige Sicherstellung einer quantitativ ausreichenden, qualitativ einwandfreien und wirtschaftlichen Wasserversorgung.
Bei den Wassergewinnungsanlagen sind die finanziellen Mittel dort einzusetzen, wo eine langfristige Nutzungsperspektive besteht. Anlagen, die kaum schützbar und aus regionaler Sicht nicht unbedingt notwendig sind, sollen stillgelegt werden. Gleichzeitig wird die Versorgungssicherheit durch eine bessere Vernetzung nach dem Prinzip der zwei Standbeine (s. Box 1) erhöht. Dazu müssen in der Regel neue Verbindungs- oder Transportleitungen erstellt werden.
Eine regionale Optimierung der Wasserversorgung bedingt auch Anpassungen bei der Organisationsstruktur. Eine ausreichende Versorgungssicherheit kann nur im grösseren Verbund bzw. durch intensive Zusammenarbeit benachbarter Wasserversorgungen erreicht werden. Nicht jede Gemeinde braucht mehrere eigene Grundwasserfassungen, Quellen und Reservoire. Durch Intensivierung der Kooperation und Nutzung von Synergien können langfristig Kosten gespart werden.

Vorgehen

Die Regionale Wasserversorgungsplanung im Kanton Basel-Landschaft steht für einen partizipativen Prozess, bei dem alle wesentlichen Akteure einbezogen werden und mehrfach die Möglichkeit erhalten, ihre Anliegen und Meinungen einzubringen. Ein wichtiger erster Schritt ist der Besuch bei jeder einzelnen Wasserversorgung zur Besichtigung der Anlagen sowie Besprechung der aktuellen Themen und Herausforderungen. Dies dient auch der Pflege persönlicher Kontakte zwischen den Wasserversorgungen und den für die Wasserversorgung verantwortlichen Personen des Kantons.
Die Ergebnisse der Bestandesaufnahme werden in einem Zwischenbericht als «Situationsanalyse» für die ganze Region zusammengefasst und an einer Informationsveranstaltung präsentiert. Damit wird das Verständnis für die regionalen Zusammenhänge erhöht und der Austausch zwischen den Gemeinden gefördert. Die strategischen Vorgaben werden von Anfang an kommuniziert und erklärt (s. Box 2).
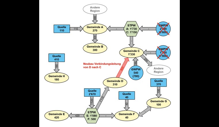
Bei Regionen, die stark durch die Nutzung eines zentralen Grundwasserstromes geprägt sind, wird vorgängig eine Grundwasserbilanz für Trockenwetter erstellt. Die Ergebnisse werden zum Beispiel als Fliessschema dargestellt und dienen als Grundlage für die Festlegung der maximalen Fördermengen und die zukünftigen Konzessionsvergaben. Dieser Arbeitsschritt ist ein wichtiger Teil des vom Bund empfohlenen «Wasserressourcen-Managements».

Planung in sechs Schritten

1. Die Entwicklung des Wasserbedarfs (Mittel- und Spitzenbedarf) pro Gemeinde bis zum Planungshorizont abschätzen.
2. Die zukunftstauglichen Wasserbezugsorte auswählen und deren Förder- bzw. Schüttmengen festlegen.
3. Das Wasserversorgungssystem in Form eines vereinfachten Fliessschemas darstellen.
4. Die massgeblichen Szenarien definieren, für welche die Netzversorgung noch gewährleistet sein soll.
5. Die Wasserbilanzen für diese Szenarien berechnen (der Vergleich von Bedarf und Dargebot) sowie Defizite auf-zeigen.
6. Die erforderlichen Massnahmen festlegen.

Massgebliche Szenarien

a. Langanhaltende Trockenheit mit begrenztem Grundwasserdargebot, minimalen Quellschüttungen und maximalem Bedarf
b. Ausfall einzelner wichtiger Anlagen bei begrenztem Grundwasserdargebot, niedrigen Quellschüttungen und mittlerem Bedarf
c. Gleichzeitiger Ausfall aller Grundwasserfassungen einer Talschaft bei durchschnittlichem Grundwasserdargebot, mittleren Quellschüttungen und mittlerem Bedarf

Bei den Störfall-Szenarien b und c wird nur der mittlere Bedarf gedeckt. Dabei ist anzunehmen, dass die Wasserkonsumenten informiert und zum Wassersparen aufgefordert werden. Beim «Worst-Case»-Szenario c wird nicht von einer gleichzeitigen Trockenheit ausgegangen, sonst wären die erforderlichen Massnahmen unverhältnismässig und hätten im Normalfall grosse Überkapazitäten zur Folge. Ausserdem ist die Wahrscheinlichkeit des Zusammentreffens dieser unglücklichen Umstände sehr gering. Sollte dieser Fall trotzdem eintreten, wäre die Netzwasserversorgung stark eingeschränkt oder unterbrochen und die Notwasserkonzepte der Gemeinden kämen zum Einsatz.
Die Planungsschritte 2–5 werden oft iterativ durchgeführt. Sind die Wasserbeschaffungsmöglichkeiten beschränkt, so müssen evtl. auch kritische Bezugsorte wieder mit einbezogen werden. Andererseits kann bei Überschüssen in den Wasserbilanzen auf weitere Anlagen verzichtet werden.
Das Ergebnis der Regionalen Wasserversorgungsplanung ist dann letztendlich ein Bericht «Leitbild und Massnahmenplanung» mit den dazugehörenden Planbeilagen (Übersichtsplan, hydraulisches Schema). Der Massnahmenplan bezeichnet alle Massnahmen, die notwendig sind, um die Versorgungssicherheit bis zum Planungshorizont sicherzustellen. Die Massnahmen sind nach Prioritäten unterteilt und den für die Umsetzung verantwortlichen Gemeinden und Trägerschaften zugeordnet.
Das Leitbild und die Massnahmenplanung werden wiederum allen Gemeinden und Verbänden an einer Informationsveranstaltung präsentiert. Anschliessend folgt eine Anhörung. Die bisher nach diesem partizipativen Vorgehenskonzept abgeschlossenen Planungen sind auf grosse Akzeptanz gestossen und konnten ohne nochmalige Überarbeitung verabschiedet werden. Allfällige kritische Stimmen werden in einem Bericht zur Anhörung zusammengefasst und als Teil der Planung betrachtet.
Nach der Fertigstellung der Regionalen Wasserversorgungsplanung folgt die Umsetzung der Massnahmen. Als Aufsichtsbehörde achtet der Kanton darauf, dass die regionalen Massnahmen in die kommunalen Planungen (GWP) einfliessen. Förderlich für die Umsetzung ist es, wenn der Kanton fachliche und finanzielle Unterstützung, z. B. für die Planung von Verbindungsleitungen, anbietet.

Umsetzung von Massnahmen

Der Kanton Basel-Landschaft nimmt grosse Rücksicht auf die Gemeindeautonomie und ist nicht bestrebt, Massnahmen gegen den Willen der Wasserversorgung durchzusetzen. Aktiv eingreifen müsste der Kanton, wenn durch das Verhalten einer Gemeinde die Versorgung in einer anderen Gemeinde beeinträchtigt ist.
Anhand der gesammelten Erfahrungen zeigt sich, dass die Gemeinden die Planungen des Kantons akzeptieren und grundsätzlich bereit sind, die vorgeschlagenen Massnahmen umzusetzen. In den letzten Jahren konnten einige Erfolge verbucht werden:
– Zwölf strategisch wichtige Netzverbindungen wurden realisiert, vier weitere sind konkret in Planung.
– Ein Grundwasserpumpwerk wurde neu gebaut, ein weiteres befindet sich in konkreter Planung. Fünf nicht mehr notwendige Grundwasserpumpwerke wurden stillgelegt, sechs weitere werden in den nächsten Jahren bzw. nach Ablauf der Konzession stillgelegt.
– Nach einer Priorisierung gemäss Regionaler Wasserversorgungsplanung wurde bei den bedeutendsten Fassungen die neurechtliche Schutzzonenüberprüfung in Angriff genommen. Mehrere Grundwasserschutzzonen sind bereits rechtskräftig ausgeschieden.

Von den Regionalen Planungen bis zur Umsetzung der Massnahmen braucht es im Übrigen auch viel Geduld. Selbst bei allgemeiner Zustimmung zu einer Massnahme kann es vom Start der Planung bis zur Realisierung der Massnahme fünf bis zehn Jahre dauern.

Erfolgsfaktoren

Grundsätzlich muss das Vorgehen bei der Erarbeitung von Regionalen Wasserversorgungsplanungen für jede Region etwas angepasst werden. Zu beachten sind die geografischen Verhältnisse, die vorhandene Infrastruktur, die finanzielle Situation und auch die Mentalität der Menschen (urban oder ländlich). Folgende Faktoren scheinen allgemein den Erfolg der Regionalen Planung zu begünstigen:
– Die Bedürfnisse der betroffenen Gemeinden und die Sichtweisen der verantwortlichen Personen müssen verstanden und ernst genommen werden.
– Der Kanton muss gegenüber den Gemeinden als Partner und Dienstleister auftreten.
– Die Planungsergebnisse müssen einfach und gut verständlich vermittelt werden (Berichte, Präsentationen).
– Heikle Massnahmen (insbesondere die Stilllegung von Anlagen) sind den betroffenen Wasserversorgungen vor der öffentlichen Präsentation in separaten Gesprächen darzulegen und zu erklären.

Ausblick

Die für die Regionale Wasserversorgungsplanung im Kanton Basel-Landschaft angewandten strategischen Grundsätze und das partizipative Vorgehen haben sich bewährt. Während bei der letzten Überprüfung der Fokus bei den Ausfall­szenarien und der Erschliessung von zwei hydrogeologisch unabhängigen Standbeinen lag, soll zukünftig vermehrt auf die Auswirkungen des Klimawandels und den Umgang mit anhaltender Trockenheit und Spitzenbedarf geachtet werden. Die Regionale Wasserversorgungsplanung ist eine Daueraufgabe. Das Amt für Umweltschutz und Energie Basel-Landschaft wird in den nächsten Jahren die Planungen für den Planungshorizont 2040 aktualisieren. Dabei werden insbesondere folgende Themen im Vordergrund stehen:
– Einfluss von Klimawandel auf Grundwasserdargebot (längere und trockenere Sommer)
– Umgang mit hohem Spitzenbedarf durch zunehmende Bewässerung für Landwirtschaft, öffentliche Grünanlagen und Privatgärten
– Weiterer Ausbau der Vernetzung und vermehrte Wasserlieferungen vom unteren ins obere Baselbiet

Bibliographie

[1] Regionale Wasserversorgungsplanungen des Kantons BL aus den Jahren 2008–2019; https://www.baselland.ch/politik-und-behorden/direktionen/bau-und-umweltschutzdirektion/umweltschutz-energie/wasser/wasserversorgung/versorgungsplanung
[2] Gesetz über die Nutzung und den Schutz des Grundwassers (Grundwassergesetz) vom 3. April 1967 (SGS 454)
[3] Gesetz über die Wasserversorgung der basellandschaftlichen Gemeinden (Wasserversorgungsgesetz) vom 3. April 1967 (SGS 455)
[4] Verordnung über die Wasserversorgung sowie die Nutzung und den Schutz des Grundwassers vom 13. Januar 1998 (SGS 455.11)
[5] Wasserstrategie Kanton Basel-Landschaft, Grundlagendokument: Herausforderungen – Vision – langfristige Ziele, Mai 2012
[6] Grundwasserisohypsen-Karte, Mittelwassersituation, https://geoview.bl.ch

Versorgungssicherheit nach dem Prinzip der zwei Standbeine

Jede Wasserversorgung verfügt über zwei hydrogeologisch unabhängige Wasserbezugsorte (d. h. nicht im gleichen Grundwasservorkommen), um den mittleren Bedarf abzudecken, sowie über technisch möglichst redundante Netzeinspeisungen und Fördereinrichtungen. Damit ist eine ausreichende Netzversorgung auch bei Trockenheit, bei grossräumigen Gewässerverschmutzungen oder bei Störfällen mit Ausfall einer wichtigen Wasserversorgungsanlage sichergestellt.
Bei kleineren Wasserversorgungen, die weniger als 1000 Einwohner versorgen, kann auf ein vollwertiges zweites Standbein verzichtet werden, falls dies mit unverhältnismässig hohen Kosten verbunden wäre und eine allfällige Ersatzwasserlieferung mit temporären Massnahmen (provisorische Rohr- oder Schlauchverbindungen, Zisternenwagen) innerhalb eines Tages sichergestellt werden kann und die dafür notwendigen Massnahmen im Notwasserkonzept vorgesehen sind.

Strategische Vorgaben für die Wasserversorgung

– Die zukünftige Wasserversorgung basiert primär auf Bezugsorten, die durch planerische Massnahmen (Grundwasserschutzzonen) ausreichend geschützt sind und bei denen man davon ausgehen kann, dass die Trinkwasserqualität langfristig gewährleistet ist. Wichtigste Voraussetzung dafür ist ein hydrogeologisches Systemverständnis.
– Das Trinkwasser soll vorrangig aus Wasserressourcen gewonnen werden, deren Rohwasserqualität so beschaffen ist, dass das Wasser nach Anwendung einfacher Aufbereitungsverfahren die Anforderungen der Lebensmittelgesetzgebung einhält.
– Bei schwankender Rohwasserqualität ist zu prüfen, ob die Trinkwasserqualität mit einem geeigneten Entnahmemanagement verbessert werden kann.
– Erst wenn die Schutz- und Entnahmemanagement-Massnahmen nicht ausreichen sind und die Fassung strategisch bedeutend ist, soll eine mehrstufige Wasseraufbereitungsanlage installiert werden.
– Die Versorgungssicherheit nach dem «Prinzip der 2 Standbeine» (Box 1) ist gewährleistet.
– Die kommunale und kantonale Wasserversorgungsplanung berücksichtigt die Bevölkerungs- und Bedarfsentwicklung der nächsten 15 bis 20 Jahre.
– Die Wasserversorgung ist in kosten- und leistungsmässiger Hinsicht so zu erbringen, dass für die Wasserbezüger ein möglichst gutes Kosten-Nutzen-Verhältnis resultiert (qualitativ hochwertiges und ausreichendes Trinkwasser zu angemessenen Preisen).
– Der Energieverbrauch und die Energiekosten für den Betrieb der Wasserversorgungsanlagen sind optimiert.
– Eine regionale Zusammenarbeit ist geprüft und es werden – wo möglich und sinnvoll – Synergien durch organisatorische Zusammenarbeit sowie betriebliche Koordination genutzt.
– Die Wasserversorgungen entsprechen dem Stand der Technik und verfügen über professionelle organisatorische Strukturen.
– Bei Bedarf werden regionale (ggf. auch kantonsübergreifende) Lösungen realisiert.

e-Paper

«AQUA & GAS» gibt es auch als E-Paper. Abonnenten, SVGW- und/oder VSA-Mitglieder haben Zugang zu allen Ausgaben von A&G.

Den «Wasserspiegel» gibt es auch als E-Paper. Im SVGW-Shop sind sämtliche bisher erschienenen Ausgaben frei zugänglich.

Die «gazette» gibt es auch als E-Paper. Sämtliche bisher erschienen Ausgaben sind frei zugänglich.