Plattform für Wasser, Gas und Wärme
Fachartikel
06. Januar 2021

Landesweite Studie

Quecksilber im Schweizer Abwasser

In einer landesweiten Studie wurde Quecksilber in Abwässern und Klärschlämmen analysiert, jährliche Gesamtmengen des abwasserbürtigen Quecksilbers ermittelt und die Einhaltung der gesetzlichen Vorgaben überprüft. Ebenso wurde die durchschnittliche Fracht pro Einwohner und der Beitrag der Abwasserreinigungsanlagen zur Quecksilberbelastung der Oberflächengewässer ermittelt. Auf nationaler Ebene waren diese Kennzahlen bisher nicht bekannt.
Michael Berg , Elke Suess, Lara Cayo, Sylvain Bouchet, Stephan Hug, Ralf Kaegi, Andreas Voegelin, Lenny H. E. Winkel, Andreas M. Buser, 

Quecksilber (Hg) ist weltweit als prioritärer Schadstoff eingestuft. Die maximale Hg-Gesamtkonzentration (THg) in Oberflächengewässern ist in der Schweiz gesetzlich auf 30 ng/l [1] und in den USA auf 50 ng/l [2] festgelegt. In der EU betragen die Umweltqualitätsnormen 70 ng/l für kurzfristige Belastungen in Oberflächengewässern und 20 mg/kg in der Biota für langfristige Belastungen [3]. Um die menschliche Gesundheit und die Umwelt vor anthropogenen Emissionen und Freisetzungen von Quecksilber und Quecksilberverbindungen zu schützen, wurde 2013 das globale Minamata-Übereinkommen formuliert [4]. Zu den Hauptzielen der Konvention gehören die Identifizierung, Quantifizierung, Kontrolle und Reduktion der Hg-Emissionen sowie ein besseres Verständnis relevanter Transport- und Transformationsprozesse [4].
Abwasserreinigungsanlagen (ARA) spielen eine Schlüsselrolle bei der Begrenzung der Einleitung von Hg in die aquatische Umwelt, sie können aber auch bei der Identifizierung von Emissionsquellen helfen. Neben direkten industriellen (global 168 t/Jahr, geschätzt für 2010) und häuslichen Abwassereinleitungen (global 48 t/Jahr, geschätzt für 2010) waren ARA in der Vergangenheit relevante Hg-Emissionsquellen für Oberflächengewässer [5]. Zusätzlich wurden Emissionen aus der Landwirtschaft, von Spitälern, Zahnarztbetrieben, Forschungsinstituten, aus Hausmüll, von Deponiesickerwasser, aus der Strassenentwässerung sowie aus der Chemie-, Zement- und Metallindustrie als Quellen identifiziert [6]. In den letzten 20 Jahren wurden die meisten dieser Quellen aufgrund strengerer Vorschriften deutlich reduziert.
In Studien aus Schweden, Grossbritannien, der Schweiz, Österreich, Deutschland und Brasilien wurden im Klärschlamm (Faulschlamm) THg-Konzentrationen zwischen 0,4 und 7 mg/kg gemessen [7–9]. Die Hg-Gehalte im Klärschlamm sind relevant, da in vielen Ländern immer noch ein grosser Teil des Klärschlamms zur landwirtschaftlichen Düngung verwendet wird, beispielsweise ~60% in den USA oder ~47% in der EU [7]. In der Schweiz darf Klärschlamm seit 2006 nicht mehr als Dünger genutzt werden (Fig. 1). Stattdessen wird er in Klärschlammverbrennungsanlagen, Zementwerken und Kehrichtverbrennungsanlagen verbrannt, und die Rückstände aus der Rauchgasreinigung werden fachgerecht entsorgt [10, 11].
Die Speziierung von Hg ist für die Toxizität von Bedeutung. Bereits geringe Mengen an Methyl-Hg (MeHg) können durch Bioakkumulation ökotoxikologische Effekte herbeiführen und über die Nahrungskette auch den Menschen gefährden [12]. Daher wird den methylierten Hg-Verbindungen spezielle Aufmerksamkeit gewidmet. In früheren Studien konnte MeHg im Abwasser nachgewiesen werden mit Konzentrationen von 0,4 bis 7,5 ng/l im Rohabwasser und bis zu 2 ng/l im gereinigten Abwasser [13].
Basierend auf den verfügbaren Studien ist anzunehmen, dass ARA dank ihrer hohen Rückhalteffizienz keine wichtige Hg-Quelle für Oberflächengewässer darstellen. Es fehlen aber umfassende nationale Studien, um diese Annahme solide zu untermauern. Die geografische Beschaffenheit der Schweiz ist jedoch bestens geeignet, um den Beitrag von ARA zur Hg-Belastung von Oberflächengewässern zu quantifizieren, da fast die gesamte Schweiz (∼98%) an ARA angeschlossen ist und alle grossen Flüsse ihren Ursprung innerhalb der Landesgrenzen haben [14].
In der vorliegenden Studie wurden 28 repräsentative ARA der Schweiz untersucht und die THg-Konzentrationen im Rohabwasser und im gereinigten Abwasser sowie die THg-Konzentrationen und die Hg-Speziierung in Klärschlamm bestimmt. Darüber hinaus wurde in der grössten ARA der Schweiz, der ARA Zürich-Werdhölzli, eine detailliertere Studie durchgeführt, um die Hg-Konzentrationen und -Frachten innerhalb der ARA entlang der Reinigungsstufen zu bestimmen. Mit diesem umfassenden Datensatz wurden schliesslich

  • die Gesamt- und Pro-Kopf-Frachten von THg ermittelt,
  • die Hg-Rückhalteffizienz bestimmt und
  • der abwasserbürtige THg-Eintrag in die Oberflächengewässer abgeschätzt.

UNTERSUCHUNGSMETHODEN

Probenahme

Die Standorte und Einzugsgebiete der untersuchten ARA sind in Figur 2 ersichtlich. 2016 wurden THg-Konzentrationen im Klärschlamm von 64 ARA voruntersucht [15]. Darauf aufbauend wurden 28 ARA aufgrund ihrer unterschiedlichen Grösse sowie unterschiedlicher Einzugsgebiete (städtisch, ländlich, industriell) für die vorliegende Studie ausgewählt. Die charakteristischen Eigenschaften dieser ARA sind im Annex von Suess et al. [9] aufgeführt. Diese 28 ARA reinigen das Abwasser von 2,6 Mio. Einwohnern, was rund 31% der Schweizer Bevölkerung (2017: 8,4 Mio.) entspricht. Im Juni 2017 wurde in allen Anlagen Rohabwasser, Klärschlamm und gereinigtes Abwasser beprobt. Die rohen Abwässer (Zulauf) wurden nach Grobrechen und Sandfang als 24-h-Sammelprobe entnommen, die gereinigten Abwässer nach dem letzten Filtrationsschritt (Ablauf). Der Klärschlamm wurde im zweiten Faulungsprozess beprobt und hatte ein durchschnittliches Alter von 26±11 Tagen [9]. Die präsentierten Hg-Konzentrationen im Klärschlamm beziehen sich immer auf die Trockenmasse.
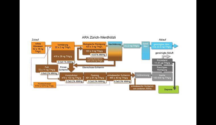
Eine detaillierte Studie wurde im August 2017 in der ARA Zürich-Werdhölzli durchgeführt, um die Konzentrationen, Speziierung und Rückhaltung von Hg entlang der Reinigungsstufen zu bestimmen. Zusätzlich wurden die Tagesschwankungen der Hg-Konzentrationen anhand einer einwöchigen Probenahmekampagne ermittelt. Dazu wurden täglich 24-h-Sammelproben von rohem und gereinigtem Abwasser gesammelt und am letzten Tag mehrere Stichproben entlang der Reinigungsstufen entnommen.

Probenaufbereitung

Gelöste Hg-Konzentrationen wurden nach Filtration (0,22 µm, Nylon, BGB) und Ansäuerung mit 1% HCl analysiert. Die Gesamtkonzentrationen im (trüben) Abwasser wurden nach einem mikrowellenunterstützten Aufschluss mit Aqua regia und Wasserstoffperoxid bestimmt. Die maximale Aufschlusstemperatur wurde auf 110 °C begrenzt, um Hg-Verluste durch Verflüchtigung zu vermeiden [9]. Die gereinigten (klaren) Abwässer wurden ungefiltert direkt angesäuert. Die Klärschlammproben wurden gefriergetrocknet, homogenisiert und ähnlich wie die Abwässer (aber ohne H2O2 wegen exzessivem Schäumen) im Mikrowellenofen aufgeschlossen. Die Effizienz der Mikrowellenextraktion lag im Schnitt bei 94±8 Prozent.

Analytik

THg im rohen und gereinigten Abwasser sowie im aufgeschlossenen Klärschlamm wurde mittels ICP-MS (ICP-QQQ, Agilent 8900) bestimmt. Zur Messung wurden die Hg-Isotope 201Hg und 202Hg im Kollisions- und im Reaktionsmodus aufgezeichnet, mit Helium oder Sauerstoff zur Beseitigung von Interferenzen. Die Nachweisgrenzen lagen bei 0,3 ng/l in gereinigtem Abwasser und bei 0,11 ng/g im Klärschlamm. Die Speziierung von Monomethylquecksilber (MMHg) erfolgte mittels Isotopenverdünnungs-Gaschromatographie-ICP-MS (LOD 0,1 ng/g). Die Wiederfindungen von THg und MMHg betrugen 92–112%. Die vollständigen Angaben zur Analytik sowie deren Leistungsmerkmale und Qualitätssicherung sind in Referenz [9] beschrieben.

ERGEBNISSE

Konzentrationen und Frachten
Rohabwasser

Die THg-Konzentrationen in den Rohwasserzuläufen der 28 ARA (Wasser und Schwebstoffe) deckten mit Konzentrationen von 9 bis 750 ng/l zwei Grössenordnungen ab, der Durchschnitt lag bei 110 ng/l (Tab. 1, Fig. 3a). Die in der Wasserphase effektiv gelösten Anteile waren 0,6 bis 59 ng/l und machten 1 bis 27% des THg aus (durchschnittlich 7%). Die in den Zuläufen der ARA ermittelten Gesamtfrachten von THg beliefen sich auf < 0,05 bis 39,5 g/Tag (Durchschnitt 4,8±7,7 g/Tag), bei Gesamtschwebstoff-Frachten von 150 bis 52 100 kg/Tag.
Die Schweizer ARA mit den höchsten Hg-Konzentrationen haben einen hohen Anteil an Industrieabwasser (z. B. La Chaux-de-Fonds [ChdF], Visp, Vernier [VERN], Vevey [VEV], Chur) und entsprechend höhere Pro-Kopf-Frachten (Fig. 3a und c). Es bedarf weiterer Untersuchungen, ob diese Werte mit Emissionen aus der chemischen Industrie, der Uhren- und Schmuckindustrie oder mit anderen Quellen zusammenhängen.

Gereinigtes Abwasser

Die THg-Konzentrationen im gereinigten Abwasser lagen zwischen < 0,3 ng/l und 92 ng/l (Mittelwert 8±20 ng/l) (Tab. 1, Fig. 3a). Dieser Konzentrationsbereich ist vergleichbar mit ausländischen Studien von ARA mit hoher Rückhalteeffizienz [9]. Die THg-Frachten in gereinigtem Abwasser reichten von 3 bis 950 mg/Tag. Für den Eintrag von Hg aus ARA in Oberflächengewässer lässt sich daraus für die Schweiz eine Gesamtfracht von 13±1,3 g THg/Tag und eine Pro-Kopf-Fracht von 1,6±0,16 µg THg/Kopf/Tag ableiten (Tab. 1). Die Hg-Rückhalteffizienz der beprobten ARA reichte von 85 bis 99,7% und lag im Durchschnitt bei 96±4%, was auf eine insgesamt effektive Hg-Entfernung aus dem Abwasser hinweist.

Konzentrationen und Speziierung im Klärschlamm

Die 28 Klärschlämme von 2017 wiesen THg-Konzentrationen zwischen 320 und 1400 ng/g (Median 674 ng/g, Mittelwert 720±280 ng/g) auf (Fig. 3c) [9]. Für die 64 im Jahr 2016 untersuchten ARA lagen die THg-Werte zwischen 160 und 2600 ng/g (Median 445 ng/g, Mittelwert 520±380 ng/g) (Fig. 2). Bei den sowohl 2016 als auch 2017 beprobten ARA war die Differenz der beiden THg-Konzentrationen durchschnittlich ~20%, wobei sich bei 16 der 28 ARA die Konzentrationen weniger als 10% unterschieden. Dies zeigt, dass die Hg-Einträge in die ARA in der Regel relativ konstant sind, was von Vriens et al. auch für viele andere Spurenelemente gezeigt wurde [15]. Darüber hin-aus stimmt der gemessene Bereich von THg gut überein mit Klärschlamm-Langzeit-Messreihen der Schweizer Kantone sowie mit Literaturdaten aus europäischen Ländern (~100–3000 ng/g) [9, 16–18]. Die MMHg-Konzentrationen reichten von < 0,1 ng/g (DL) bis 8,6 ng/g (Median 0,7 ng/g, Mittelwert 1,6±2,2 ng/g), was bis zu 0,8% des THg entspricht und mit internationalen Studien vergleichbar ist [9, 13].

Variabilität über die Stufen der Abwasserbehandlung

Im Rohabwasser der ausführlich untersuchten ARA Zürich-Werdhölzli variierte THg innerhalb einer Woche zwischen 29 und 73 ng/l, mit den höchsten Konzentrationen an Arbeitstagen. Entlang der Reinigungsstufen nahm THg kontinuierlich ab von anfänglich 52±16 ng/l im Rohwasserzulauf, 22±2 ng/l nach der Vorklärung, 9±2 ng/l nach dem Nachklärbecken, zu schliesslich < 0,3 ng/l (DL) im gereinigten Abwasser (Fig. 4). Die höchsten THg-Konzentrationen (203±56 ng/l) wurden im Rücklaufschlamm gemessen. Wie in Figur 4 ersichtlich, bewirkt dieser Kreislauf eine ungefähr 5-fache THg-Anreicherung in der biologischen Reinigungsstufe (Bioreaktor) gegenüber der Vorklärung.
Von den untersuchten Feststoffen waren die Schwebestoffe der Vorklärung am stärksten mit THg belastet (416±28 ng/g). Diese im Vorklärbecken abgesetzten Schwebstoffe machen den grössten Anteil der THg-Konzentration im entwässerten Klärschlamm aus (465±40 ng/g). In der biologischen Reinigungsstufe, bei der Nitratreduktion (Denitrifikation) und der Phosphorreduktion durch Eisenfällung, sanken die THg-Konzentrationen der Schwebstoffphase auf ein Drittel (163±3 ng/g). Die niedrigsten THg-Konzentrationen unter den Feststoffen wurden im Fett (72±11 ng/g) gemessen. Die MMHg-Konzentrationen lagen bei 0,2–1,6 ng/g (0,1–0,8% des THg) (Fig. 4), was im selben Bereich wie bei den anderen untersuchten ARA liegt.
Die Verbrennungsanlage der ARA Zürich-Werdhölzli verbrennt sowohl den eigenen Klärschlamm als auch Klärschlamm aus anderen ARA. Für die Jahre 2016–2018 lag die berichtete THg-Konzentration in der Verbrennungsasche im Bereich von 100–430 ng/g, während die Rückstände aus der Rauchgasbehandlung eine 100-mal höhere THg-Konzentration von 11–41 µg/g aufwiesen (Fig. 4) [19]. In der Schweiz liegt der gesetzliche Grenzwert für Hg-Emissionen aus Verbrennungsanlagen bei 0,05 mg/m3 [20]. Die ARA Zürich-Werdhölzli meldete 2017 eine durchschnittliche tägliche THg-Konzentration im Abgas von 0,016 mg/m3 [21]. Dies deutet insbesondere auf eine effektive Rauchgasbehandlung hin, wobei der grösste Teil des THg in den Rückständen abgeschieden wird. Der Gesamtrückhaltegrad der Klärschlammverbrennung betrug ~95%. Zusammen mit 99,5% Entfernung durch die Abwasserbehandlung wurden somit insgesamt 95% des Hg von der ARA zurückgehalten.

Pro-Kopf-Frachten

Der gewichtete Mittelwert der THg-Konzentration der untersuchten Rohabwässer (104±28 ng/l) extrapoliert auf die gesamte Abwassermenge der Schweiz ergibt einen geschätzten jährlichen Hg-Eintrag in ARA von 130±30 kg/Jahr (Tab. 1). Für die Schweiz mit 8,29 Mio. an ARA angeschlossenen Personen (98% der Bevölkerung im Jahr 2017 [22]) entspricht dies einer Pro-Kopf-Belastung von 43±11 µg/Kopf/Tag (Fig. 3b). Damit ist der Schweizer Durchschnitt vergleichbar mit Schätzungen von Österreich (55 µg/Kopf/Tag), der Stadt Frankfurt (59 µg/Kopf/Tag) oder Schweden (67 µg/Kopf/Tag) [9]. Die ARA Visp (620 µg THg/Kopf/Tag) und La Chaux-de-Fonds (210 µg THg/Kopf/Tag), wiesen höhere Pro-Kopf-Belastungen auf. Diese ARA befinden sich in Einzugsgebieten, die stark von der chemischen Industrie und der Uhrenindustrie beeinflusst sind. Für die ARA Zürich-Werdhölzli hingegen, die einen viel geringeren Anteil an Industrieabwässern aufweist, betrug die THg-Fracht im Rohabwasser 8±3 g THg/Tag, mit einer entsprechenden Pro-Kopf-Fracht von 19±6 µg THg/Kopf/Tag.
Aus der gewichteten mittleren THg-Konzentration im Klärschlamm und der jährlichen Schweizer Schlammproduktion wurde eine THg-Fracht von 190±30 kg/Jahr berechnet (Tab. 1). Diese schlammbasierte Schätzung liegt etwa 50% höher als die aus THg im Rohabwasser berechnete THg-Fracht. Da die Schlammproben die Hg-Frachten über längere Zeiträume integrieren als die Zuflussproben, dürfte diese Abschätzung realistischer sein.

UMWELTAUSWIRKUNGEN

Relevanz des Hg-Eintrags aus ARA in Oberflächengewässer

Im Jahr 2017 betrug die Abflussmenge der Hauptflüsse der Schweiz gesamthaft 194 Mio. m3/Tag [14], wobei der überwiegende Anteil über den Rhein (71%) und die Rhone (23%) abfloss (Fig. 2). Für die gesamte Schweiz (8,29 Mio. angeschlossene Einwohner im Jahr 2017) wird eine Abwassermenge von ≈4,1 Mio. m3/Tag geschätzt, was ≈2,1% der gesamtschweizerischen Flusswasserfracht entspricht [22]. Neuere THg-Messungen in Schweizer Oberflächengewässern sind rar, und die Konzentrationen liegen oft unter der Detektionslimite [6]. Die Rheinüberwachungsstation an der Schweizer Grenze zu Deutschland misst seit 1994 regelmässig THg in Schwebstoffen und im Wasser [9]. Für den Zeitraum von 1994 bis 2017 lagen die über jeweils fünf Jahre gemittelten THg-Konzentrationen im Bereich von 2,7–4,5 ng /l, mit einem Mittelwert von 3,3±0,8 ng/l in den Schwebstoffen, und < 5 ng/l (DL) für das tatsächlich im Wasser gelöste THg [23]. Die einzelnen Jahresfrachten reichten von 30 bis 378 kg/Jahr (Mittelwert 137±90 kg/Jahr). Basierend auf diesen Langzeitdaten für den Rhein, der 71% des gesamten Oberflächenwasserabflusses der Schweiz führt, lässt sich folgern, dass die durchschnittlichen THg-Konzentrationen in Schweizer Flüssen zwischen 3,8 und 6,3 ng/l liegen, was einem geschätzten Hg-Abfluss aus der Schweiz von etwa 160–290 kg/Jahr (Mittelwert 197 kg/Jahr) entspricht [9].
Schliesslich wurde die gesamte THg-Fracht des gereinigten Abwassers der 28 untersuchten ARA berechnet und auf die gesamte Schweiz extrapoliert. Die geschätzte THg-Gesamtfracht aus allen ARA der Schweiz beträgt 13±1,3 g/Tag (4,7 kg/Jahr), was einem abwasserbürtigen Beitrag von rund 1,5–3% (Mittelwert 2,4%) der THg-Frachten der Schweizer Flüsse entspricht (Fig. 5, Tab. 1).
Der schweizerische Grenzwert für Hg in Oberflächengewässern ist definiert als 30 ng/l THg und 10 ng/l gelöstes Hg nach Durchmischung im Vorfluter (EU, 50 ng/l als Jahresmittelwert) [3, 12]. Die THg-Beiträge der ARA an die Vorfluter wurden anhand der Abflussmengen Q347 berechnet [9]. Die resultierenden THg-Konzentrationen von < 0,01 bis 8,5 ng/l (THg) entsprechen den gesetzlichen Anforderungen, liegen teilweise jedoch nahe an der numerischen Anforderung von 10 ng/l [1, 12].

FAZIT

Die landesweite Erhebung zeigt, dass die THg-Konzentrationen in Klärschlämmen und behandelten Abwässern der Schweiz im selben Bereich liegen wie in anderen entwickelten Ländern. Die ermittelten THg-Frachten von ~16 mg/Kopf/Jahr in Rohabwasser und 0,6 mg/Kopf/Jahr in gereinigtem Abwasser sind wertvoll zur Abschätzung von Hg-Frachten an anderen Standorten [9].
Unter der Annahme einer ähnlichen Rückhalteeffizient und eines ähnlichen Anschlussgrads wie in der Schweiz ergibt eine Extrapolation auf die Bevölkerung Europas (750 Mio. Menschen im Jahr 2018) eine THg-Gesamtmenge von 12 000 kg/Jahr im Rohabwasser, wobei 450 kg/Jahr in Oberflächengewässer eingeleitet werden. Diese Studie trägt zu den Zielen des globalen Minamata-Übereinkommens bei, indem sie aktuelle Informationen zu Hg-Frachten im Schweizer Abwasser liefert, die auch für Interessenvertreter in den Bereichen Abwasserbehandlung, Umweltchemie, Ökologie, Toxikologie und Umweltsanierung wertvoll sind.

Bibliographie

[1] Schweizerischer Bundesrat (1998): Gewässerschutzverordnung (GSchV) vom 28. Oktober 1998 (Stand am 1. April 2020). Bern
[2] Environmental Protection Agency (EPA) (1999): National recommended water quality criteria-correction. EPA-822-Z-99-001. PB99-149189; U.S. Environmental Protection Agency, Washington, DC
[3] European Union (2013): Directive 2013/39/EU of the European Parliament and of the Council of 12 August 2013 amending Directives 2000/60/EC and 2008/105/EC as regards priority substances in the field of water policy
[4] United Nations Environment Programme (2013): Minamata Convention on Mercury, Text and Annexes. United Nations Environment Programme, Nairobi, Kenya
[5] Kocman, D. et al. (2017): Toward an Assessment of the Global Inventory of Present-Day Mercury Releases to Freshwater Environments. International Journal of Environmental Research and Public Health 14 (2), 138
[6] Ritscher, A. et al. (2018): Verwendung, Entsorgung und Umwelteinträge von Quecksilber. Übersicht über die Situation in der Schweiz. Umwelt-Zustand Nr. UZ-1832-D. Bundesamt für Umwelt (BAFU), Bern, Schweiz
[7] Olofsson, U. et al. (2012): Time-trends of metals and organic contaminants in sewage sludge. Water Research 46 (15), 4841–4851
[8] Külling, D.R. et al. (2002): Nährstoffe und Schwermetalle im Klärschlamm 1975–1999. Agrarforschung Schweiz 9(5), 200–205
[9] Suess, E. et al. (2020): Mercury loads and fluxes from wastewater: A nationwide survey in Switzerland. Water Research 175, 115708
[10] Schweizerischer Bundesrat (2015): Verordnung über die Vermeidung und die Entsorgung von Abfällen (Abfallverordnung, VVEA). Bern, Schweiz, vom 4. Dezember 2015 (Stand am 1. April 2020)
[11] Bundesamt für Umwelt BAFU (2012): Klärschlamm. Bern, Schweiz
[12] Behra, R. et al. (1993): Festlegung der Qualitätsziele für Metalle und Metalloid in Fliessgewässern: Wissenschaftliche Grundlagen. Gas Wasser Abwasser 73 (12), 942–951
[13] Balogh, S.J. et al. (2008): Mercury mass balance at a wastewater treatment plant employing sludge incineration with offgas mercury control. Science of the Total Environment 389 (1), 125–131
[14] Bundesamt für Umwelt BAFU (2017): NADUF - Nationale Daueruntersuchung Fliessgewässer. Bern, Schweiz
[15] Vriens, B. et al. (2018): Spurenelemente in Schweizer Abwasser: Aktuelle Konzentrationen und Frachten. Aqua & Gas 1/2018, 40–46
[16] AWEL (2017:) Quartalsweise Datenerhebung für Schwermetalle in Klärschlämmen des Kantons Zürich
[17] Kanton Aargau (2015): Digitaler Datensatz zu den Klärschlammuntersuchungen 2015. Departement Bau, Verkehr und Umwelt, Abteilung für Umwelt, Aarau, Schweiz
[18] Canton de Vaud. Canton de Vaud (2018): Bilans 2017 de l’épuration vaudoise. Canton de Vaud, Lausanne, Schweiz
[19] Schafflützel, M. (Juni 2019): Entsorgung & Recycling der Stadt Zürich, persönliche Mitteilung
[20] Schweizerischer Bundesrat (1985): Luftreinhalte-Verordnung (LRV). Bern, Schweiz, vom 16. Dezember 1985 (Stand am 1. April 2020)
[21] Abegglen, C. (Dezember 2018): Entsorgung & Recycling der Stadt Zürich, persönliche Mitteilung
[22] Bundesamt für Umwelt BAFU (2017): Kommunale Abwasserreinigung. Bern, Schweiz
[23] Mazacek, J. (Juni 2019): Amt für Umweltschutz und Energie, Kanton Basel-Landschaft, Liestal, Schweiz, persönliche Mitteilung

Danksagung

Wir danken den ARA-Betreibern für die Probennahmen und Anlagekenndaten. Für Datenmaterial und wertvollen Informationsaustausch danken wir Edith Durisch, Daniel Rensch, Jelena Srejic (AWEL Zürich); Urs von Arx, Josef Tremp und Saskia Zimmermann-Steffens (BAFU); Christian Abegglen, Rey Eyer und Martin Schafflützel (Entsorgung + Recycling Zürich) sowie Jan Mazacek und Reto Dolf (Amt für Umwelt und Energie Basel-Stadt). Caroline Stengel und Numa Pfenniger (Eawag) werden für ihre Unterstützung bei der Analytik verdankt. Das Projekt erhielt finanzielle Unterstützung vom Bundesamt für Umwelt.

e-Paper

«AQUA & GAS» gibt es auch als E-Paper. Abonnenten, SVGW- und/oder VSA-Mitglieder haben Zugang zu allen Ausgaben von A&G.

Den «Wasserspiegel» gibt es auch als E-Paper. Im SVGW-Shop sind sämtliche bisher erschienenen Ausgaben frei zugänglich.

Die «gazette» gibt es auch als E-Paper. Sämtliche bisher erschienen Ausgaben sind frei zugänglich.