Plattform für Wasser, Gas und Wärme
E-Paper
Fachartikel
30. Dezember 2018

VSA-Leitfaden

Dynamische Regelung von Ara

Das Dokument «Dynamische Prozessregelung von Abwasserreinigungsanlagen» ist ein VSA-Leitfaden zur modernen Prozessregelung und -überwachung. Fortschritte in der Sensortechnologie und in der Datenverarbeitung machen es möglich, die Prozessparameter der biologischen Reinigung besser an die starken Schwankungen des Zuflusses anzupassen. Dadurch können die Leistungsreserven einer ARA erhöht und die Reinigungsleistung verbessert werden.
Luzia von Känel, Daniel Braun, Philipp Weber, 

Motivation für den Leitfaden

Die heutige Abwasserreinigung in der Schweiz ist sehr erfolgreich. Nach wie vor werden aber die meisten ARA statisch geregelt [1], obwohl die Anforderungen an die Abwasserreinigung stetig steigen. So müssen ARA heutzutage vielfältige Anforderungen erfüllen: Sie haben einen 24/7-Betrieb, sollen nitrifizieren, denitrifizieren, Feststoffe zuverlässig zurückhalten, Treibhausgasemissionen minimieren – und das alles bei möglichst tiefem Energie- und Kostenaufwand (Fig. 1,Optimierungsziele). Diese Anforderungen führen zwangsläufig zu Zielkonflikten. Das heisst, je nach aktuellem Zustand der Anlage können nicht alle Ziele (optimal) erfüllt werden. Hier kommt die dynamische Regelung ins Spiel: Mit einer dynamischen, das heisst den aktuellen Verhältnissen angepassten Prozessregelung und mit einer klaren Zielhierarchie können diese Zielkonflikte entschärft werden [2]. Dazu wird eine Erfassung des aktuellen Bedarfs benötigt sowie die regelungstechnische Tüchtigkeit der ARA für die Umsetzbarkeit von dynamischen Regelungsstrategien.

Der Leitfaden «Dynamische Regelung von ARA» hilft den beteiligten Akteuren – Betreiber, Verfahrensplaner, Elektroplaner, Automationsfachleute und Messtechniker –, eine Anlage bei verschiedenen Last- und Betriebszuständen optimal zu betreiben sowie aufgrund der Betriebsdaten geeignete Rückschlüsse zu ziehen. Soll das Ziel eines dynamischen Betriebs von ARA erreicht werden, ist es zentral, dass die Akteure eng zusammenarbeiten. Diese Zusammenarbeit soll mit dem Leitfaden erleichtert und konstruktiv unterstützt werden. Deshalb sind die für die Konzeption von Regelung und Überwachung einer biologischen Abwasserreinigungsstufe wichtigen Aspekte präzise und mit dem nötigen interdisziplinären Charakter dargestellt. Eine dynamische Regelung mit stabil geregelten Regelkreisen und die optimale Nutzung von Messwerten führen bei geeigneter Umsetzung zu folgenden Ergebnissen:

– bessere Ablaufwerte

– bessere Denitrifikation

– stabiler Betrieb mit besserer Wartung

– Energieeinsparungen

– tendenziell geringere Belastungen von Aggregaten

Definition der dynamischen Regelung

Unter einer dynamischen Regelung werden Steuerungs- und Regelungsvorgänge verstanden, die den Betrieb der Anlage automatisiert an den entsprechenden Bedarf anpassen. Da der Grossteil der in einer ARA ablaufenden Prozesse eine zeitliche Dynamik von Minuten bis einen Tag aufweisen, muss sich auch die dynamische Regelung an dieser Zeitskala (von weniger als 24 Stunden) orientieren.

Der Leitfaden «Dynamische Regelung von Abwasserreinigungsanlagen» enthält

Vorschläge für die dynamische Regelung folgender Anlagentypen: Durchlaufanlagen (konventionelle Anlagen), SBR-Anlagen und A/I-Anlagen. Der Fokus liegt auf der biologischen Stufe – vor allem auf den folgenden Stellgliedern:

– Betrieb von bivalenten Zonen bei konventionellen Anlagen

– Phasenlängen und Beschickungsintervalle bei SBR- und A/I-Anlagen

– Sauerstoffsollwerte sowie Luftbeaufschlagung

– Austauschvolumen und Füllhöhen bei SBR-Anlagen

Konzept der dynamischen Regelung

Damit eine ARA automatisiert auf die aktuelle oder gar die zukünftige Last umgeschaltet werden kann, braucht es Sensoren, die den aktuellen und eventuell den zukünftigen Lastzustand sowie die aktuelle Kapazität der ARA erfassen. Da es nicht möglich ist, diese Aspekte mit einem einzigen Sensor abzudecken, bietet es sich an, sogenannte Softsensoren zu definieren. Diese stellen eine Kombination von Sensorsignalen dar, anhand derer die effektive Belastung genauer abgeschätzt werden kann. In Figur 2 sind vier mögliche Softsensoren dargestellt, die jeweils zu verschiedenen Zeitpunkten in die Regelung eingreifen können. Redundante Softsensoren ermöglichen es zudem, die Betriebsweise umzuschalten, auch wenn ein anderer Softsensor (noch) nicht anschlägt oder ausfällt.

Basierend auf den Softsensoren wird zwischen verschiedenen Betriebsmodi umgeschaltet, wobei für jeden Betriebsmodus hinterlegt ist, wie die ARA im entsprechenden Modus betrieben werden soll. So kann z. B. in einer Tabelle definiert sein, was jedem Betriebsmodus zugewiesen wird: welche Sauerstoffsollwerte in den Zonen, welche Betriebsweise der bivalenten Zone(n), welche Füllhöhen in den SBR-Reaktoren usw. 

  Luftmenge (Nm3/h) Sauerstoffkonzentration (mg/l)      
  Zone 1 Zone 1 Zone 2 Zone 3 Zone 4
Tieflast 0 - 1 1 1
Mittellast 0 - 2 2 2
Hochlast 680 - 2,5 2,5 2,5

Um dies zu veranschaulichen, wird nachfolgend ein einfaches Fallbeispiel gezeigt. Ein wesentlicher Punkt bei der dynamischen Reglung ist, dass bei grossen Lasten genügend belüftet wird, damit die volle Nitrifikationskapazität erreicht werden kann. Demgegenüber ist es bei mittleren und tiefen Lasten aus energetischen Gründen, insbesondere aber auch wegen der Denitrifikation, vorteilhaft, die Belüftung gezielt zu verringern. Dies wird im Fallbeispiel (Sensorlayout der Anlage, s. Fig. 3) folgendermassen erreicht:

– Die gemessenen Grössen «Zufluss», «Ammonium» und «Temperatur», alles im Zulauf gemessen, werden zu einem Softsensor zusammengefasst (Softsensor «Zufluss»).

– Der Softsensor «Zufluss» gibt – entsprechend dem in Figur 4 links dargestellten Ablauf – vor, welchen Betriebsmodus die Biologie aufweisen soll; z. B. Tieflast in den Morgenstunden, Mittellast um die Mittagszeit, Hochlast bei Eintreffen eines Regenereignisses sowie bei niedrigen Zulauftemperaturen.

– Die Sauerstoffsollwerte werden in den belüfteten Zonen gemäss der hinterlegten Tabelle angepasst, und die bivalente Zone wird bei Hochlast belüftet betrieben [3].

– Im Weiteren kann z. B. auch die Faulwasserdosierung entsprechend geregelt werden, der Druck in der Kollektorleitung angepasst werden usw. (in Fig. 4 nicht ersichtlich).

Das dargestellte Beispiel verwendet den Softsensor «Zufluss». Um den Betrieb der ARA automatisiert an den Lastzustand anzupassen, könnten auch Informationen aus dem Kanalnetz verwendet werden («Status Netz»), Informationen aus der biologischen Stufe («Status Biologie») oder Online-Messungen im Ablauf («Abfluss»).

 

Anmelden

Stabile Regelkreise und Überwachung der Komponenten

Es ist eine zentrale Forderung der Regelungstechnik, dass Regelkreise stabil und robust auf Störeinflüsse reagieren [4]. Dabei ist zu beachten, dass ein Regelkreis immer nur so stabil regeln kann wie die schwächste Komponente im Regelkreis. Dies lässt sich z. B. anhand der Regelung der Sauerstoffkonzentration veranschaulichen. In Figur 5 ist die Belüftung der Belebungsbecken schematisch dargestellt und typische Störungen sind eingezeichnet:

a) Im elektromechanischen Teil sind die verschiedenen Zonen über eine Verteilleitung für die Luft (Kollektor) verbunden. Durch die gemeinsame Luftleitung werden die einzelnen Schieberregelkreise der Zonen miteinander verbunden und es kann zum Problem der gekoppelten Regelkreise kommen, was unnötiges Rauf-/Runterfahren von Gebläsen und Schiebern zur Folge haben kann.

b) In der Belebung unterliegen die Sensoren und Komponenten, anders als im elektromechanischen Teil, einer hohen Verschmutzung sowie einer erhöhten Alterung. Durch das sogenannte Fouling können die Membranen von Sauerstoffsensoren an der Oberfläche mit reaktivem Belebtschlamm bedeckt werden. Dadurch liegt die gemessene Sauerstoffkonzentration unter der effektiven Sauerstoffkonzentration im Belebtschlamm und es wird zu viel Luft eingetragen.

c) Ein weiteres, nicht zu unterschätzendes Problem beim Sauerstoffeintrag ist die Alterung der Belüftungsmembranen (Fig. 6). Die EPDM1-Membranen können verkalken, werden spröde oder verstopfen durch Fouling. Diese Effekte beeinflussen den Sauerstoffeintrag signifikant. Im Extremfall verstopfen einzelne Membranen vollständig, die gesamte Luft wird nur noch durch einen Bruchteil der Membranen gedrückt – mit entsprechender Einbusse beim Sauerstofftransfer in das Wasser und damit inhomogener Durchmischung respektive stark erhöhtem Luftbedarf.

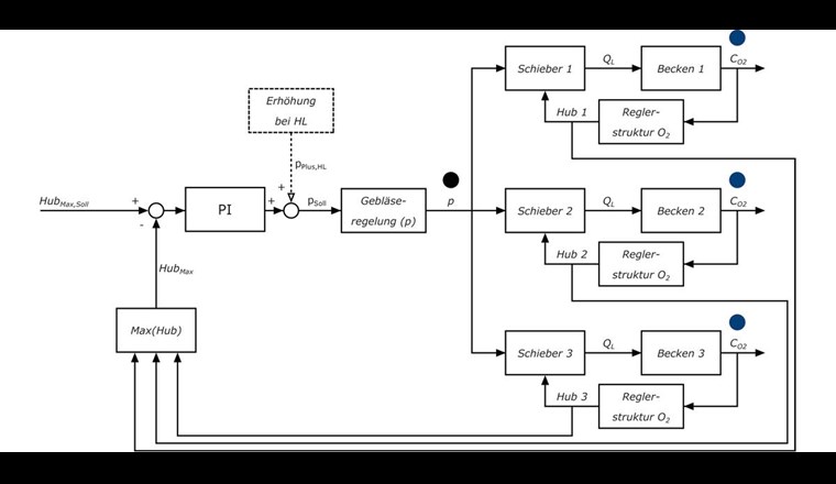
Damit der Betreiber die oben beschriebenen Probleme lösen kann, braucht es eine geeignete Regelungs- und Überwachungsstrategie. Das Problem der gekoppelten Regelkreise kann mit geeigneten Reglerstrukturen gelöst werden. In Figur 7 ist – beispielhaft – die Reglerstruktur eines Gleitdruckreglers dargestellt. Der Gleitdruckregler kommt insbesondere bei grossen Kollektoren zum Einsatz. Er bietet einen guten Kompromiss zwischen einer stabilen Sauerstoffregelung in den Zonen und möglichst geringem Energieverlust bei den Schiebern: Der Gleitdruck wird im Kollektor so angepasst, dass die Schieber möglichst weit geöffnet sind.

Damit das Fouling an den Oberflächen der Sauerstoffsensormembranen vermieden werden kann, braucht es vonseiten des Betreibers ein Minimum an Reinigungs- und Pflegemassnahmen der Sensoren. Gefordert sind aber auch die Sensorhersteller, die sinnvolle, automatisierte Reinigungsmethoden entwickeln sollten (Luftspülung, Ultraschallreinigung usw.). Möglich ist auch die Sensorüberwachung durch geeignete Visualisierung der Betriebsdaten im Prozessleitsystem [5] oder gar durch eine automatisierte Überwachung der Sensoren.

Der Alterung von Belüftungsmembranen kann mit einer gezielten Strategie von Pflege und Überwachung entgegengewirkt werden. Wichtig ist unter anderem, dass die Luftvolumenströme in die einzelnen Zonen überwacht werden können. Diese Informationen sind sowohl für die Pflege der Membranen (bei den regelmässigen Luftspülungen der Membranfelder) als auch für die Überwachung der biologischen Prozesse wichtig. Im Idealfall werden die Membranen periodisch mit Abluftmessungen überwacht, dadurch kann die effektive Effizienz der Belüftung ermittelt werden [6].

Inhalt des Leitfadens

In den letzten vierzig Jahren wurden im Verständnis, wie Bakterien die Schmutzstoffe des Abwassers abbauen, viele Fortschritte gemacht. Deshalb wird in Kapitel 1 des Leitfadens eine Zusammenfassung verfahrenstechnischer Grundlagen vorgestellt. Die internationale Literatur dazu ist sehr umfangreich, insbesondere auch im Bereich der Modellierung der biologischen Prozesse. Im Ingenieurwesen haben sich die sogenannten ASM (Activated Sludge Models)-Modelle bewährt [7]. Diese können viele Prozesse recht gut vorhersagen. Ziel der verfahrenstechnischen Übersicht in Kapitel 1 ist es, die wichtigsten Erkenntnisse dieser Modelle darzustellen und insbesondere zu erläutern, welche Bedeutung diese für den Betrieb einer ARA und die Regelungstechnik haben. Neben dem Verständnis der biologischen Prozesse ist bei der Abwasserreinigung auch hydraulisches Wissen gefragt. Fragen der Verteilung von Wasser und Luft auf die verschiedenen Strassen und Zonen sind von erheblicher Bedeutung. Zudem spielt die Mischung des Abwassers in den Belebungsbecken eine wichtige Rolle beim Abbau der Schmutzstoffe. Auch diese Themen sind Teil von Kapitel 1.

Regelungstechnisch relevante Informationen zur Anlagentechnik bilden den Inhalt von Kapitel 2. Ein zentraler Parameter des Reinigungsprozesses ist die Versorgung der Bakterien mit Sauerstoff. Bei modernen Anlagen wird sie über eine feinblasige Tiefenbelüftung vorgenommen. Die Belüftungselemente sind von grosser Relevanz, denn die eingeblasene Luft soll möglichst am richtigen Ort, feinblasig und flächig homogen eingetragen werden. Um dies zu gewährleisten, müssen die eingesetzten Belüftungselemente mit der nötigen Sorgfalt geplant, gepflegt und überwacht werden. Wichtig für den Betrieb von Abwasserreinigungsanlagen sind zudem die Pumpen und deren aktuellen Förderleistungen.

Die Regelung von Abwasserreinigungsanlagen ist von messtechnischen Unsicherheiten geprägt. Umso wichtiger sind einfache und robuste Reglerstrukturen, die für den Betreiber nachvollziehbar sind. Kapitel 3 gibt eine Übersicht über die Grundlagen der Regelungstechnik, soweit diese für die Abwasserreinigung bedeutsam sind.

Kapitel 4 fasst die allgemeinen Grundlagen für die dynamische Regelung zusammen. Die Kapitel 5, 6 und 7enthalten verfahrensspezifische Vorschläge für eine dynamische Regelung: Kapitel 5 behandelt die konventionellen Anlagen, Kapitel 6 SBR-Anlagen und Kapitel 7 A/I-Anlagen. Im Weiteren enthalten die drei Kapitel jeweils auf die Anlagentypen abgestimmte Vorschläge für sinnvolle Sen­sorkombinationen, da die Prozessregelung und Prozessüberwachung eine adäquate Anzahl von Sensoren benötigen (Fig. 3).

Naturgemäss ist zu erwarten, dass mit mehr Sensoren eine feinere Prozessüberwachung erreicht werden kann. Zwingend notwendig ist jedoch eine gute und robuste Prozessregelung, und dies kann auch mit wenigen, aber richtig gewählten Sensoren erreicht werden. Der Übergang von Regelkreisen, bei denen jedem Aktor ein einzelner Sensor zugewiesen wird, zu Sensornetzwerken, die bei guter Konzeption den Prozess sehr robust und genau regeln können, erfordert entsprechende Reglerstrukturen. Diese sind Inhalt von Kapitel 8 und betreffen insbesondere Anlagen mit Druckluftverteilnetzen (sogenannten Kollektoren).

Bei einer robusten, dynamischen Betriebsweise, die eine angebrachte Komplexität aufweist, enthalten die Betriebsdaten wertvolle Informationen über den Anlagezustand und die Leistungsreserven einer ARA. Das bedeutet, dass der Betreiber seine Anlage besser überwachen und aufgrund der vorhandenen Leistungsreserven eine langfristige Ausbaustrategie anstreben kann. Methoden und Beispiele hierfür werden in Kapitel 9 aufgezeigt.

In Kapitel 10 werden schliesslich Vorschläge zum Planungsablauf von Projekten im Zusammenhang mit Sensormesstechnik und Automation von ARA formuliert. Für die dynamische Regelung ist es wichtig, dass die gewünschten Automationsziele bereits am Anfang eines Projektes bekannt sind und die nötigen Funktionstests der Trocken- und Nassabnahme der ARA schon vor der Ausschreibung der Lieferanten festgelegt werden.

Ausblick

Der Leitfaden liegt voraussichtlich ab Anfang März in Form eines geschützten pdf-Files im Online-Shop des VSA bereit [8]. Auf der Website des Labors für Umwelt-ingenieurwissenschaften findet man weitere Informationen zur dynamischen Regelung [9]. Man kann sich auf dieser Seite auch eintragen, um informiert zu werden, sobald der Leitfaden erhältlich ist.

Es ist damit zu rechnen, dass sich die Thematik der dynamischen Regelung in der nahen Zukunft schnell weiterentwickeln wird. Dementsprechend erwarten wir, dass die Grundideen in diesem Dokument Bestand haben werden, aber sich das Wissen über Teilgebiete schnell vergrössern wird. Insbesondere interessant wird es auch sein, wenn das vorhandene Speichervolumen im Kanalnetz genutzt wird zur dynamischen Bewirtschaftung des Gesamtsystems Kanalnetz und ARA.

Bibliographie

[1] Deutsche Vereinigung für Wasserwirtschaft, Abwasser und Abfall e. V. (2000): DWA-Regelwerk. ATV-DVWK-A 131. Bemessung von einstufigen Belebungsanlagen. Hennef

[2] Deutsche Vereinigung für Wasserwirtschaft, Abwasser und Abfall e. V. (2016): DWA-Regelwerk. DWA-A 268. Automatisierung von einstufigen Belebungsanlagen. Hennef

[3] Weber, P. et al. (2016): Sauerstoff – Treibstoff für die Nitrifikation. Aqua & Gas 7/8, 56–63

[4] Braun, D.; Sturzenegger, L.; Gresch, M.; Gujer, W. (2012): Robuste und leistungsfähige Regelungskonzepte für Kläranlagen, KA – Korrespondenz Abwasser Abfall Nr. 8, 725–729

[5] von Känel, L.; Braun, D. (2014): Prozessorientierte Datenvisualisierung. Aqua & Gas 12, 38–45

[6] Deutsche Vereinigung für Wasserwirtschaft, Abwasser und Abfall e.V. (2007): DWA-Regelwerk. Merkblatt DWA-M 209. Messung der Sauerstoffzufuhr von Belüftungseinrichtungen in Belebungsanlagen in Reinwasser und in belebtem Schlamm. Hennef

[7] Henze, M. et al. (2000): Activated sludge models ASM1, ASM2, ASM2d and ASM3, IWA Publishing, London, England

[8] www.vsa.ch/publikationen/shop/

[9] www.luiw.ethz.ch/projekte/dyrpa.html

>

Résumé

RÉGULATION DYNAMIQUE DE STEP – GUIDE VSA POUR LA RÉGULATION DYNAMIQUE DES PROCESSUS ET LEUR SURVEILLANCE

L’équipe de projet VSA «Technique de régulation dans l’épuration des eaux usées» a élaboré de 2014 à 2018 un guide relatif à la régulation dynamique de stations d’épuration (STEP). En est sorti un document couvrant toutes les disciplines, soit une passerelle entre les bases de la technique des procédés et la régulation, et leur mise en œuvre dans la STEP. Le guide peut être utilisé comme référence, pour des pistes de réflexion en cas de transformation et de nouvelle construction d’une STEP, mais aussi comme matériel pédagogique. La consultation concernant le guide a été achevée fin 2018 et le document sera vraisemblablement disponible en téléchargement au VSA à partir de mars. Le but de ce guide est de soutenir de manière constructive l’épuration performante des eaux usées en Suisse, et ce également au regard des évolutions futures qui impliqueront des exigences de plus en plus importantes. La régulation dynamique sera exigée de la part des STEP comme instrument important pour l’avenir. Dans le cas de la régulation dynamique, le mode de fonctionnement d’une STEP est adapté à l’état de charge du moment, et on veille à atteindre un maximum d’objectifs d’optimisation en matière de purification biologique.

Des propositions concrètes de régulation dynamique de STEP sont indiquées dans le document. Trois types d’installations sont pris en compte: installations à passage continu (installations conventionnelles), installations SBR et installations A/I. Concernant les réalisations, une attention particulière est accordée à l’étape biologique de la STEP.

En outre, le document contient aussi bien des bases en matière de technique de régulation et des procédés, que des bases en matière de technique des installations et des mesures, et il met en évidence le lien entre la régulation des processus et leur surveillance. Le sujet du processus de planification de projets STEP, étroitement lié aux possibilités en matière de technique de régulation ou aux limitations d’une STEP, est également traité. Un modèle de phases facilitant la mise en œuvre de projets concernés par la technique de régulation est présenté pour le processus de planification.

e-Paper

«AQUA & GAS» gibt es auch als E-Paper. Abonnenten, SVGW- und/oder VSA-Mitglieder haben Zugang zu allen Ausgaben von A&G.

Den «Wasserspiegel» gibt es auch als E-Paper. Im SVGW-Shop sind sämtliche bisher erschienenen Ausgaben frei zugänglich.

Die «gazette» gibt es auch als E-Paper. Sämtliche bisher erschienen Ausgaben sind frei zugänglich.