Plattform für Wasser, Gas und Wärme
Fachartikel
13. September 2020

Sektorenkopplung

Komplexität ist die neue Einfachheit

Dezentrale Energiesysteme, die vor Ort erneuerbare Energie gewinnen, speichern, umwandeln und verteilen, ermöglichen eine wirkungsvolle Transformation der Energieversorgung. Die Komplexität nimmt zu, kann jedoch mit neuen, mächtigen Planungsinstrumenten und Automationskonzepten beherrscht werden. Die Digitalisierung in den urbanen Gebieten unterstützt die Umsetzung.
Matthias Sulzer, Kristina Orehounig, Andrew Bollinger, 

Um das Klimaziel «Netto-Null-Treibhausgas-Emissionen» im Jahr 2050 zu erreichen [1], muss prioritär das Energiesystem umgebaut werden. Werden die heutigen Energieverbraucher ausschliesslich mit CO2-freier Energie versorgt, wird damit die Voraussetzung geschaffen, dass sämtliche Wirtschaftszweige klimagerecht produzieren und Private sich klimagerecht verhalten können. Eine solche Transformation bedingt das Erschliessen erneuerbarer Energiequellen wie Sonne, Wind, Geothermie, Seen usw. [2]. Diese Quellen sind von Natur aus kleinskalig und treten verteilt im urbanen sowie ländlichen Raum auf. Werden sie genutzt, bilden sich aufgrund wirtschaftlicher Anreize dezentrale Energiesysteme1, die sich in dichten urbanen Gebieten ausgeprägter entfalten, indem z. B. thermische Netze verbaut werden [3].
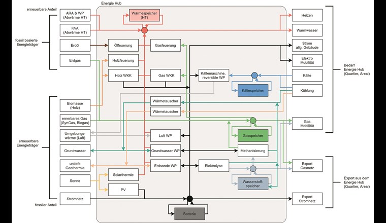
Ein dezentrales Energiesystem im urbanen Raum ist ein Zusammenschluss von mehreren Gebäuden in einem Quartier oder Areal, die vorwiegend erneuerbare Energien (Solar, Biomasse, Geothermie usw.) sowie verschiedene Umwandlungs- und Speichertechnologien (Photovoltaik, Wärme-Kraft-Kopplung, Holzheizungen, Kurzzeit- und saisonale Speichertechnologien usw.) gemeinsam nutzen (Fig. 1). Die Energiepotenziale und die Nachfrage können mit einem solchen lokalen System örtlich, aber auch zeitlich effizient bewirtschaftet werden. Mittels Lastmanagement werden Energieverbraucher zum Teil des Systems. Ein wesentlicher Vorteil von dezentralen gegenüber traditionellen, zentral organisierten Energiesystemen ist, dass die Energie dort bereitgestellt wird, wo sie auch verbraucht wird. Transportwege werden minimiert, was wiederum ein effizientes Zusammenspiel der einzelnen Energie- und Speichertechnologien ermöglicht. Die Investitionen in solche Systeme sind derzeit noch sehr hoch. Es ist jedoch absehbar, dass deren Gestehungskosten aufgrund zukünftiger Skaleneffekte und der Nutzung erneuerbarer Energiequellen, mit Grenzkosten nahe null, massiv reduziert werden können.

Sektorenkopplung

In der internationalen Forschung und Entwicklung haben die Tätigkeiten rund um dezentrale Energiesysteme stark zugenommen. Ein aktuelles Thema ist, das Potenzial der Flexibilität für das Stromnetz zu identifizieren, quantifizieren und zu nutzen. Wie kann der Energiebedarf und die -produktion gestaltet werden, um einen Netzausbau zu verhindern und trotzdem eine massive Integration der fluktuierenden Energiebereitstellung aus Sonne und Wind zu ermöglichen? Das volle Flexibilitätspotenzial kann erfasst werden, wenn die energierelevanten Sektoren Elektrizität, Wärme- bzw. Kälteversorgung, Mobilität und Industrie ganzheitlich berücksichtigt werden. Wo Dienstleistungen wie Regelenergie bereitgestellt oder Umwandlungsoptionen – elektrochemische Umwandlung von Strom (Power-to-X) in gasförmige (Wasserstoff) oder flüssige Energieträger (Ethanol/Methanol) – eingebunden werden, zeigen sich die vielfältigen Möglichkeiten einer Sektorenkopplung.

Netzkonvergenz

Damit die Sektorenkopplung die synergetischen Effekte nutzen kann, ist die Vernetzung der verwendeten Technologien entscheidend. Bei jeder Umwandlung und Speicherung werden Energieträger wie Strom, Gas oder Wärme genutzt bzw. verteilt. Der optimale Technologiemix für ein spezifisches Quartier oder einen Stadtteil baut auf einer Infrastruktur auf, die verschiedene Energieträger transportieren kann. Die ganzheitliche Betrachtung und Abstimmung dieser Infrastruktur wird als Netzkonvergenz verstanden: die Auflösung einzelner, voneinander getrennter Netze hin zu integrierten Netzen, welche die Aufgabe der umfassenden Energieversorgung übernehmen.

HERAUSFORDERUNGEN

Die heutige Strom-, Gas- und Wärmeversorgung muss sicher und günstig Energie bereitstellen und verteilen. Zukünftige Energiesysteme müssen die Bereitstellung und Verteilung der Energie nicht nur verlässlich und wirtschaftlich, sondern auch umweltgerecht, flexibel und sozial gerecht organisieren. Dadurch wird die Komplexität sowohl technisch wie auch wirtschaftlich erheblich gesteigert. 

Die technische Herausforderung besteht darin, aus einer Vielzahl technischer Möglichkeiten, die durch Innovationen stetig zunehmen, eine optimale Lösung für ein individuelles urbanes Gebiet zu finden. Hunderte, ja Tausende von Kombinationen werden möglich, um ein dezentrales Energiesystem aufzubauen. Erschwerend kommt hinzu, dass der Energiebedarf durch Sanierungen, Klimaänderungen und Nutzungsänderungen heikel zu prognostizieren ist. Die zweite Herausforderung ist der wirtschaftliche Betrieb. Heutige Geschäftsmodelle für Strom-, Gas- und Wärmeversorgungen können nicht einfach übernommen und auf dezentrale Energiesysteme angewendet werden. Entweder resultieren unattraktive Endkundenpreise oder die erzielbaren Erträge decken nicht die Investitionen bzw. Betriebskosten. Geschäftsmodellinnovationen müssen parallel zur Entwicklung der neuen Energiesysteme erfolgen. Auch hier gilt: Eine ganzheitliche Betrachtung eröffnet eine Vielzahl von Möglichkeiten, Ertragsströme zu generieren.
Eine weitere ungelöste Herausforderung in der Schweiz liegt bei der Marktinte-gration und damit einhergehend bei den wachsenden regulatorischen Anforderungen sowie der Strommarktöffnung. Der Bundesrat hat sich diese Öffnung als Ziel gesetzt, um mehr Innovation in der Energieversorgung zu ermöglichen, einheimische erneuerbare Energien zu stärken und die Klimaziele zu erreichen. Ein erster Schritt dazu konnte 2018 bewirkt werden. Durch das Zulassen von Eigenverbrauchsgemeinschaften, in denen Solarstrom in Zusammenschlüssen von Konsumenten selbst produziert und verbraucht wird, entstanden erste, attraktive Geschäftsmodelle für dezentrale Energiesysteme.
Sollte eine weitere Öffnung der Energiemärkte und die Sektorenkopplung in den nächsten Jahren stattfinden, werden dezentrale Energiesysteme an Bedeutung gewinnen. Für Schweizer Unternehmen bietet diese Entwicklung unzählige neue Möglichkeiten, da sowohl technische als auch wirtschaftliche Lösungen gefragt sind, um den Umbau des Energiesystems voranzutreiben. Damit einhergehend werden auch Städte und Gemeinden eine wichtige Rolle in der Umsetzung spielen, indem ihr Handlungsspielraum im Energiebereich massiv vergrössert wird. Die neuen Chancen sollten von allen Interessengruppen aktiv aufgenommen werden.

 

1 Für dezentrale Energiesysteme sind verschiedene Ausdrücke in Gebrauch (nicht abschliessende Aufzählung): Multi-Energiesysteme, lokale Energiesysteme, oder im Englischen: Energy Hubs, distributed Energysystems. Die Autoren verwenden den Begriff «dezentrales Energiesystem» für technische Systeme und Infrastrukturen auf Stufe Quartier, Areal und Stadtteil.

LÖSUNGSANSÄTZE

Wie gehen wir mit der neuen Komplexität um? Komplexe Aufgabenstellungen erfordern Instrumente, die solchen Anforderungen genügen. Mit der Entwicklung von mathematischen Modellen, die umfangreiche, physikalische Systeme simulieren und optimieren können, ist es heute möglich, komplexe Energiesysteme zu untersuchen und fundierte Entscheide zu treffen. Komplexität wird durch einen einfachen Lösungsprozess handhabbar.

Ein Vergleich: Vor 20 Jahren war es ein Meisterwerk, eine Photovoltaikanlage zu planen, zu installieren, an das Stromnetz anzuschliessen und den Ertrag zu maximieren. Nur ausgewiesene Experten konnten diese komplexe Aufgabe lösen und mussten mit grossem Aufwand Berechnungen durchführen, um Komponenten aufeinander abzustimmen und zu einem betriebssicheren, effizienten und kostengünstigen System zusammenzufügen. Heute ist diese komplexe Aufgabe eine leichte – vor allem aufgrund versierter, einfach bedienbarer Planungsinstrumente, standardisierter Komponenten und adaptiver Controller. Einen ähnlichen Entwicklungsprozess wird wohl auch das dezentrale Energiesystem erfahren.
Die Datenerfassung im urbanen Gebiet breitet sich rasant aus. Mit Satellitendaten und Luftaufnahmen können digitale 3D-Modelle von Städten, Dörfern und Quartieren erstellt werden. Bestehende Infrastrukturen werden mittels GIS-Daten erfasst und erlauben es, georeferenziert verschiedenste Parameter im Hochbau, aber auch im Untergrund sichtbar zu machen. Aufzeichnungen anonymer Bewegungsprofile von Menschen in Städten nutzt einerseits Google für kundenspezifische Werbung, anderseits können statistisch relevante Nutzungsprofile für Restaurants, Läden oder Büros erstellt werden. Dies sind nur ein paar einzelne Beispiele, wie aus der «Datenquelle Stadt» ein Nutzen für Energiesysteme gewonnen werden kann. Eine neue Disziplin zur Nutzung dieser Daten – Urban Informatics – entwickelt sich aufregend schnell. Informatics wendet Teile der Informatikwissenschaft an, um Probleme mithilfe von Daten zu lösen. Sie umfasst die Anwendung der Informationsverarbeitung und das Engineering von Informationssystemen. Dabei werden auch neue Konzepte angewendet, wie lokale Datenspeicherung und semantische Datenverknüpfung (s. Linked Data2 [4, 5]). Aufgrund der gesteigerten Leistungsfähigkeit privater Computer entwickeln sich mächtige Algorithmen (s. Machine Learning3), die grosse, vielfältige Datensätze analysieren können [6].
Die Entwicklungen im Bereich Urban Informatics erlauben, leistungsstarke Instrumente für die Planung und den Betrieb von komplexen Systemen, wie dezentrale Energiesysteme, bereitzustellen. Energieplaner, die bisher mit viel Aufwand und wenig Präzision ihre Konzepte mit umfangreichen Excel-Tabellen erstellt haben, können künftig unter Anwendung solcher Planungsinstrumente mit wenig Aufwand umfassende und optimierte Konzepte für ihre Kunden planen. Die Planer erhalten anstelle zeitraubender Datenverarbeitung mehr Zeit für kreative Arbeit. Solche Instrumente sind als Werkzeuge zu verstehen, d. h., das Werkzeug ersetzt nicht den Fachmann, sondern erleichtert ihm seine Arbeit.
Der Betrieb dezentraler Energiesysteme bringt ebenfalls neue Anforderungen. Um die Synergien zwischen den interagierenden Infrastrukturen Strom, Gas und Wärme zu nutzen, wird eine clevere Automation notwendig. Unterschiedliche Speicher bezüglich Kapazität, Energieträger und Lade-/Entlade-Zyklen müssen optimal nach Gestehungskosten und CO2-Emissionen bewirtschaftet werden. Auch wann und mit welcher Leistung Energieumwandlungsanlagen, z. B. Wärme-Kraft-Kopplungen, betrieben werden, muss die Automation über vorausschauende Einsatzpläne planen. Dazu braucht es umfassende Messdaten und kluge Algorithmen. Durch die Entwicklung im Bereich Internet of Things (IoT) können verteilte Messdaten in Quartieren und Städten kostengünstig erfasst und in die Automation integriert werden (NCCR Control). Die oben erwähnten Algorithmen für die Planung lassen sich adaptiert für den Betrieb nutzen. Das digitale Modell des Quartiers erlaubt es, vorausschauend und ganzheitlich das dezentrale Energiesystem zu regeln und zu steuern (s. Model Predictive Control [7]).

2 Linked Data ist das Paradigma des Semantic Web, einer neuen Generation des World Wide Web, die verspricht, Daten Bedeutung zu verleihen. So wie das traditionelle Web verknüpfte Dokumente liefert, die für den Menschen zum Lesen bestimmt sind, so liefert das Web der Linked Data verknüpfte Daten, die von Software-Agenten verarbeitet werden sollen.
3 Maschinelles Lernen ist ein Unterbereich der künstlichen Intelligenz und bezieht sich auf den Prozess des automatischen Lernens von Computeralgorithmen durch Erfahrung (Umgang mit grossen Datensätzen).

Fazit

Komplexität wird aufgrund der Digitalisierung beherrschbar. Es wird möglich, ganzheitliche (Energie-)Systeme zu planen, zu bauen und zu betreiben. Ziel ist eine neue Einfachheit für die Umsetzung solcher Systeme.

ENTWICKLUNGSSTAND HEUTE

In den letzten zehn Jahren wurden verschiedenste Innovationen im Bereich dezentrales Energiesystemdesign, IoT und Algorithmen geschaffen und im Markt eingeführt (beispielhafte, schweizerische und nicht abschliessende Aufzählung):

Quartierstrom Walenstadt

Software-Plattform für neue datengetriebene Geschäftsmodelle
www.exnaton.ch

Areal Suurstoffi

Arealentwicklung mit dem Ziel: keine CO2-Emissionen im Betrieb
www.suurstoffi.ch/energiekonzept

Eigenverbrauchsoptimierung

Optimiert den Verbrauch an Solarstrom und macht Gebäude zum Kraftwerk
www.smartenergylink.ch

Planungsdaten

Tagesaktuelle Daten über den Gebäudepark Schweiz
www.swissenergyplanning.ch

CO2-Reduktion

CO2 einfangen, abscheiden und speichern bzw. wiederverwerten von Kohlenstoff
www.climeworks.com

Fossile Energieträger ersetzen

Solarbetriebene Produktion von Treibstoffen
synhelion.com

IoT-Lösung

Automatische Energieabrechnung von Energiedienstleistungen
www.ormera.com

Diese Projekte und Dienstleistungen ebnen den Weg, um die Erkenntnisse von heute zu nutzen und die Transformation des Energiesystems voranzutreiben. An der Empa und ETH sowie im Rahmen des SCCER-FEEBD (Box) wurden in den letzten sieben Jahren Algorithmen entwickelt, welche die Planung und den Betrieb von dezentralen Energiesystemen vereinfachen. Aus verschiedenen Datenquellen entstehen digitale Modelle von Schweizer Quartieren. Anhand dieser Modelle können Energieströme simuliert und Energiesysteme optimiert werden. Wobei ein Optimum stets auf dem Abwägen verschiedener Zielgrössen beruht, z. B. Lebenszykluskosten und CO2-Emissionen.

Leistungsfähige Simulations- und Optimierungslösungen

Der immense Lösungsraum für mögliche Energiesysteme in einem Quartier lässt sich heute mithilfe von leistungsfähigen Simulations- und Optimierungsinstrumenten durchsuchen, worauf die wirklich optimalen Lösungen identifiziert werden können. Die Pareto-Front zeigt alle optimalen Lösungen für das zu bearbeitende Quartier. Der Energieplaner kann anhand der Pareto-Front die geeignete Lösung für seinen Kunden finden, mit der Sicherheit, dass die gewählte Lösung eine optimale Lösung ist (Fig. 2).

Beispiel Stadt Chur

In der Stadt Chur wurde für ihre Quartiere ein digitales Modell (Fig. 3) erstellt und Pareto-Fronten für 2035 und 2050 berechnet. Jede Lösung repräsentiert ein abgestimmtes Energiekonzept. Anhand dieser Pareto-Fronten kann die Lösung gewählt werden, mit der die IBC Energie Wasser Chur ihr Ziel 2040 CO2-Emissionen Netto-Null bei minimalen Kosten erreicht. Im Weiteren kann aufgezeigt werden, um wie viel sich die CO2-Emissionen senken, wenn höhere Lebenszykluskosten, z. B. durch Subventionen, in Kauf genommen werden (s. Grenzkostenanalyse). Der technologische Entwicklungspfad für die notwendigen Infrastrukturen wird sichtbar und eine hohe Planungssicherheit wird erreicht. Oder in den Worten des CEO der IBC, Martin Derungs: «Mit diesen Planungsinstrumenten können wir unsere komplexe Aufgabe der sektorübergreifenden Energieplanung elegant und einfach erfüllen.»

AUSBLICK

Die heutigen Planungsinstrumente für dezentrale Energiesysteme, die ganzheitlich die Infrastrukturen Strom, Gas und Wärme sowie elektrische Mobilität berücksichtigen, können nur unter Beihilfe von hoch spezialisierten Personen angewendet werden. Aus diesem Grund beschränkt sich deren Einsatz auf einzelne Schlüsselprojekte. Um einen breiten Einsatz solcher Instrumente zu ermöglichen, ist ein einfacher Zugang und eine einfache Anwendung notwendig. Das Spin-off aus der Empa, Urban Energy System Lab, hat sich diesem Entwicklungsschritt angenommen. Die Urban Sympheny AG mit Sitz im Campus der Empa (s. Box) will im Spätsommer eine «Software as a Service»-(SaaS-)Plattform in Betrieb nehmen, um Energieplanern die entwickelten Algorithmen aus der Forschung zugänglich zu machen. Damit können Energieplaner ihre Projekte für dezentrale Energiesysteme modellieren, simulieren und optimieren. Lösungen lassen sich mit der SaaS-Plattform umfassender, schneller und präziser finden als z. B. mit einem Exceltool. Die Energiesystemplanung unter Berücksichtigung der Sektorenkopplung wird kostengünstig und in breiter Anwendung durchführbar.

Auch für den Bau und Betrieb dezentraler Energiekonzepte tut sich viel. Das Demonstratorenquartier auf dem Empa-Campus in Dübendorf ermöglicht es, neue Konzepte, Systeme und Komponenten zu testen. Der Energy Hub (ehub) erlaubt das Experimentieren mit Energieflüssen im Quartier und verbindet den Gebäudebereich (NEST) mit der Mobilität bzw. dem Mobilitätsdemonstrator move, wo Antriebskonzepte und Treibstoffe aus erneuerbaren Energien weiterentwickelt werden (Fig. 4). So können neue Konzepte in den Sektoren Bau, Energie und Mobilität ausgetestet, wissenschaftlich begleitet und weiterentwickelt sowie Leitlinien abgeleitet werden.
Aufbauend auf dieser Forschungs- und Demonstrationsplattform wurde der Digital Hub (dhub) entwickelt. Dieser verbindet die bestehenden physischen Demonstratoren auf digitaler Ebene – und verschmelzt den Gebäude- mit dem Energie- und Mobilitätssektor weiter. Das Resultat ist ein Instrument zur Validierung, Demonstration und Weiterentwicklung digitaler Lösungen mit dem Ziel, die Geschäftsmodellentwicklung und den Markteintritt zu beschleunigen.
Dezentrale Energiesysteme bauen auf dem Konzept der Sektorenkopplung auf. Sie ermöglichen, auf lokaler Ebene die Nutzung erneuerbarer Energie zu maximieren. Es handelt sich dabei nicht um autarke Systeme. Vielmehr sind dezentrale Energiesysteme subsidiäre Systeme, welche sich in übergeordnete regionale Systeme integrieren. Auf jeder Stufe – lokal, regional, national und europäisch – erhalten die jeweiligen Energiesysteme ihre Aufgaben, welche sie am effizientesten, effektivsten und wirtschaftlichsten ausführen können. Das Gesamtsystem erreicht dadurch eine hohe Resilienz.

Bibliographie

[1] BAFU (2020): Totalrevision des CO2-Gesetzes für die Zeit nach 2020 und Verknüpfung des Emissionshandels der Schweiz und der EU (in Vernehmlassung), https://www.bafu.admin.ch/bafu/de/home/themen/klima/recht/totalrevision-co2-gesetz.html
[2] BFE (2018): Energiestrategie 2050, Monitoring-
Bericht 2018, Langfassung, www.energiemonitoring.ch, pp. 17–19
[3] Sulzer, M. et al. (2019): Konzepte für die nächste Generation von technischen Regulierungen im Bereich Gebäude und Energie. Energiewende und Technische Regulierung EnTeR – Schlussbericht Phase 1. Dübendorf; Zürich: Empa; ETH Zürich
[4] Filip Radulovic, F. et al. (2015): Guidelines for Linked Data generation and publication: An example in building energy consumption. Automation in Construction, Volume 57, Pages 178–187, https://doi.org/10.1016/j.autcon.2015.04.002
[5] Orlandi, F. et al. (2019): Interlinking Heterogeneous Data for Smart Energy Systems. Proc. International Conference on Smart Energy Systems and Technologies (SEST)
[6] Zekić-Sušac, M.; Mitrović, S.; Has, A. (2020): Machine learning based system for managing energy efficiency of public sector as an approach towards smart cities. International Journal of Information Management, 102074, https://doi.org/10.1016/j.ijinfomgt.2020.102074
[7] Bünning, F. et al. (2020): Experimental demonstration of data predictive control for energy optimization and thermal comfort in buildings. Energy and Buildings 211, 10979

SCCER-FEEBD

Das interuniversitär vernetzte Kompetenzzentrum für Gebäude und Areale forscht im Bereich Energieeffizienz, erneuerbare Energie und Energiesysteme. Das Kompetenzzentrum ist seit 2014 operativ und ist Teil der koordinierten Energieforschung der Schweiz. Finanziell zu einem Drittel getragen und gesteuert wird das Kompetenzzentrum von der Innosuisse - Schweizerische Agentur für Innovationsförderung

www.sccer-feebd.ch

Urban Sympheny AG

Sympheny bietet eine Software (Webtool) an, um lokale Energieplaner dabei zu unterstützen, optimale Energieversorgungslösungen für Areale, Quartiere, Stadtteile und Gemeinden zu identifizieren. Die Dienstleistung von Sympheny stützt sich auf neuartige Berechnungsmethoden und Algorithmen ab, welche in den letzten sechs Jahren an der Empa und der ETH Zürich entwickelt wurden. Das Tool ermöglicht die schnelle Bewertung einer Vielzahl konventioneller und neuartiger Energieversorgungslösungen – unter Berücksichtigung des Zusammenspiels zwischen verschiedenen Ressourcen, Energieströmen und Technologien – und das Finden optimaler, standortspezifischer Lösungen.

www.sympheny.com

e-Paper

«AQUA & GAS» gibt es auch als E-Paper. Abonnenten, SVGW- und/oder VSA-Mitglieder haben Zugang zu allen Ausgaben von A&G.

Den «Wasserspiegel» gibt es auch als E-Paper. Im SVGW-Shop sind sämtliche bisher erschienenen Ausgaben frei zugänglich.

Die «gazette» gibt es auch als E-Paper. Sämtliche bisher erschienen Ausgaben sind frei zugänglich.