Die Energiestrategie 2050 des Bundes (ES2050) definiert die beiden übergeordneten Ziele Ausstieg aus der Atomenergie und Reduktion der CO2-Emissionen. Im Zentrum der Strategie stehen zwei Massnahmen: erstens die Erhöhung der Energieeffizienz und zweitens den Ausbau der erneuerbaren Energie [1]. Die Herausforderung bei der zweiten Massnahme ist die nahezu vollständige Dekarbonisierung des heutigen Energiesystems, und dies ohne Bereitstellung der Elektrizität aus Atomkraftwerken. Zu beachten gilt, dass alle Energieflüsse, d. h. elektrische, thermische und solche für die Mobilität, zu jedem Zeitpunkt CO2-arm – oder besser CO2-frei – und mit genügender Kapazität zur Verfügung stehen. Mit dem Ausbau des heutigen Energiesystems ist die ES2050 weder ökologisch noch ökonomisch sinnvoll umsetzbar [2]. Die zurzeit vorherrschenden elektrischen und fossilen Energieflüsse sind zentral organisiert und werden von wenigen Produktions- bzw. Verteilpunkten an die Verbraucher geliefert. Soll mehr erneuerbare Energie in das Energiesystem Schweiz integriert werden, sind dezentral organisierte Systeme effektiver bzw. notwendig (z. B. Integration von Photovoltaik). Diese Systeme können die eher kleinskaligen, erneuerbaren Energiequellen effizienter nutzen. Die maximale Verwertung solcher Energiequellen kann durch den Energy Hub-Ansatz erfolgen, der die Gewinnung, Umwandlung, Speicherung und Verteilung aller Energieflüsse ganzheitlich berücksichtigt [3]. Wie solche Energy Hubs funktionieren und wie diese konzipiert werden, wird nachfolgend aufgezeigt.
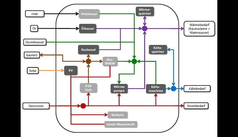
Ein Energy Hub ist ein Knotenpunkt in einem Multi-Energiesystem und repräsentiert eine Energiezentrale, das aus mehreren Energieumwandlungs-, Speicher- und Netzwerktechnologien besteht und mit teilweise lokaler Steuerung betrieben wird. Solche Energiesysteme können auf verschiedenen räumlichen Skalen existieren, auf der Ebene eines einzelnen Gebäudes oder eines Quartiers, bis hin zu einer grösseren geografischen Region. In Kombination mit Energiespeichern können Energy Hubs die Umwandlung zwischen verschiedenen Energieträgern nutzen und folglich eine grosse Flexibilität bereitstellen. Daher sind solche Energy Hubs besonders nützlich, um die Integration von intermittierenden erneuerbaren Energiequellen wie Sonne und Wind sowie von niederwertiger Umweltenergie wie untiefe Geothermie und Umgebungsluft, aber auch von Abwärme aus Prozessen, zu ermöglichen. Das Energy Hub-Konzept dient als Grundlage für die Entwicklung, Auslegung und Optimierung des Betriebs von Multi-Energiesystemen in verschiedenen Grössenordnungen, mit dem Ziel, die Gesamtkosten und CO2-Emissionen zu minimieren und neue, transdisziplinäre Geschäftsmodelle zu gestalten.
Mit Energy Hubs können technische Lösungen erarbeitet werden, welche die Netzkonvergenz Strom, Wärme und Gas in den Mittelpunkt stellen. Dabei werden Geschäftsmodelle in den angehörigen Branchensektoren Bau, Energie und Mobilität in einer ganzheitlichen Betrachtungsweise integriert. Der Bereich Informations- und Kommunikationstechnologie (IKT) ergänzt das Energy Hub-Konzept und eröffnet mit dem Digital Hub (dhub) neue Möglichkeiten in der digitalen Welt. Ein Digital Hub bildet die Datenplattform für das jeweilige Versorgungsgebiet, in welchem verschiedenste, ortsbezogene Dienstleistungen im Bereich Gebäudeunterhalt, Energie, Mobilität usw. angeboten werden. So kann der Digital Hub auch ein umfassendes Energiemanagement, wie z. B. Demand Side Management (DSM), übernehmen, indem die gebäudetechnischen Anlagen im Quartier digital integriert werden. Die Netzkonvergenz und Sektorenkopplung bilden dabei das Fundament, um Energy Hub-Konzepte zu entwickeln.
Ein solches Konzept wurde an der Empa in Dübendorf realisiert: der Energy Hub-Demonstrator (ehub). Dieser erlaubt das Experimentieren mit Energieflüssen im Quartier und verbindet mit dem Digital Hub (dhub) den Gebäudebereich (NEST-Demonstrator) mit dem Mobilitätsbereich (move-Demonstrator). Damit können neue Konzepte aus der Forschung und Entwicklung getestet, weiterentwickelt, industrialisiert und wissenschaftlich begleitet werden.
Eine wirksame Planung, Umsetzung und der Betrieb solcher Multi-Energiesysteme müssen zahlreiche Komplexitäten und Unsicherheiten berücksichtigen, einschliesslich der zeitweiligen Verfügbarkeit erneuerbarer Energiequellen, der Dynamik des Strommarktes, unterschiedliche Eigenschaften der Energieträger, der technischen Beschränkungen bzw. Machbarkeit, oder der Unsicherheit bezüglich Politik und Preisen. Fortschrittliche Berechnungsmethoden und -werkzeuge sind unausweichlich, um die komplexen Wechselwirkungen dieser verschiedenen Einflussfaktoren und Dynamiken einzubeziehen und fundierte Konzeptentscheide zu fällen.
Energy Hubs vereinen oft mehrere Energieumwandlungs- und Speichertechnologien mit unterschiedlichen technischen und wirtschaftlichen Eigenschaften. Die optimale Zusammensetzung von Technologien und deren Betriebsregimen ist eine komplexe Aufgabe. Digitale Modelle von Energy Hubs erlauben diese Komplexität zu erfassen und deren Wirkung zu simulieren bzw. optimale Lösungen zu finden.
Die heutigen Energy Hub-Modelle sind oft als Mixed-Integer-Linear-Programme (MILP) formuliert, die eine vorteilhafte Balance zwischen Lösungseffizienz und Genauigkeit bieten. Andere Optimierungsmethoden können zusätzlich implementiert werden, um die Robustheit der Resultate weiter zu steigern. Darunter fallen die Bi-Level-Programmierung, welche MILP und genetische Algorithmen verbindet und maschinelle Lernformulierungen sowie nicht lineare Formulierungen erlaubt [5, 6].
Typische Optimierungsziele von Energy Hub-Modellen ist die Minimierung von Lebenszykluskosten und CO2-Emissionen. Zu den Variablen gehören die Wahl, Kombination und Dimensionierung verschiedener Energieumwandlungstechnologien (z. B. Wärmepumpen, Wärme-Kraft-Kopplung, Photovoltaik), verschiedener Energiespeichertechnologien (z. B. Erdwärmesonden, Batterien, Gasspeicher) sowie die Betriebsstrategien. Damit sinnvolle Lösungen gefunden werden, sind technische und ökonomische Einschränkungen in der Energy Hub-Modellierung vorzusehen. Dazu gehören: Lastausgleichsbeschränkungen, die sicherstellen, dass die Energieversorgung zu jedem Zeitpunkt den Energiebedarf decken kann; Kapazitätsbeschränkungen, die sicherstellen, dass Energieumwandlungs- und Speichertechnologien ihre möglichen Kapazitäten im Betrieb nicht überschreiten; Speicherkontinuitätsbeschränkungen, die sicherstellen, dass Energievorräte und -flüsse aus Speichern über einen bestimmten Zeitraum ausgleichen; und Kohlenstoff- oder Kostenbeschränkungen, welche die zulässigen Kohlenstoff-emissionen oder Gesamtkosten über die betrachtete Zeitperiode begrenzen. Zahlreiche weitere Einschränkungen können fallspezifisch ergänzt werden, um spezifische Fragestellungen und regionale Unterschiede in Betracht ziehen zu können [4].
Die jüngste Forschung entwickelt weitere, umfassendere technische Modelle, mit denen neue Fragestellungen beantwortet werden können bzw. mittels Optimierung die wirkungsvollste Komposition aufzeigen. Die verschiedenen Modelle bilden einen Baukasten für Energy Hubs. Die Modelle beschreiben die technischen, ökonomischen und ökologischen Fähigkeiten eines Elements. Dadurch kann nicht nur eine Multi-Kriterien-Optimierung stattfinden, auch kann mittels maschinellem Lernen der Planungsprozess für Energieplaner noch besser unterstützt werden. Lösungsvarianten können aufgrund verschiedener Randbedingungen und Unsicherheiten umfassender getestet und auf Versorgungssicherheit, Preisstabilität, Umweltverträglichkeit usw. bewertet werden. Die neusten Modelle ermöglichen z. B.:
– Optimierung der Wechselwirkungen zwischen lokalen Energiesystemen und nationalen/europäischen Strommärkten und -netzen [7]
– Berücksichtigung technologischer Lösungen wie fassadenintegrierte Photovoltaik und Niedertemperatur-Wärmenetze [8]
– Berücksichtigung von Kompromissen zwischen quartier- und gebäudeeigenen Lösungen [9]
– Optimierung von thermischen und elektrischen Netzen in Quartierlösungen
Weitere Fortschritte wurden bei der Modellierung des Energiebedarfs im Quartier- und Stadtbereich erzielt. Aufbauend auf den heute weit ausgereiften Gebäudesimulationsmethoden erlaubt die Entwicklung zur automatischen Parametrisierung von Gebäudeenergiemodellen eine breitere Anwendung. Der Energiebedarf für grosse Gebäudebestände kann mittels lokalen, regionalen oder nationalen Gebäudedatenbanken simuliert und folglich präziser berechnet werden. Diese Methoden werden nicht nur als Grundlage für die Abschätzung z. B. eines städtischen Energiebedarfs mit hoher zeitlicher und räumlicher Auflösung getestet, sondern auch für die Abschätzung der erwarteten Auswirkungen von Politik und Regulierung im Energie- und Baubereich.
Die an der Empa entwickelte Energy Hub-Simulations- und Optimierungsumgebung [10] ist ein Paket an Softwaretools zur Konzeptentwicklung von Energy Hubs für Quartiere, Areale und Stadtteile (s. Box «Sympheny»). Unter Berücksichtigung bestimmter standortspezifischer Parameter und der Ziele der Projektplaner spezifiziert das Tool ein optimales Portfolio an Energieumwandlungs-, Speicher- und Netzwerktechnologien für den Standort, einschliesslich ihrer jeweiligen Dimensionierung und räumlichen Lage. Dieses Tool wurde in verschiedenen Fallstudien wie Baden und Brig-Glis angewendet. Die aktuellste Fallstudie für die Stadtgemeinde Brig-Glis wird nachfolgend vorgestellt.
Im Jahr 2008 wurde der erste Masterplan «Energie» für Brig-Glis erstellt. Diese Arbeit erfolgte im Rahmen der Auszeichnung «Alpenstadt des Jahres». Zehn Jahre danach hat die Stadtgemeinde Brig-Glis eine Aktualisierung ihres Masterplans «Energie» gewünscht. Der neue Masterplan soll einerseits die letzten zehn Jahre überprüfen und anderseits einen aktualisierten Ausblick für 2035 und 2050 geben [11].
Die damals gesetzten Zielwerte für Energieverbrauch und CO2-Ausstoss 2017 wurden unterschritten. Die Energieprogramme des Bundes (Gebäudeprogramm) und des Kantons (Förderung Heizungsersatz) sowie das Engagement der Stadtgemeinde (Realisierung von Anergienetzen und Photovoltaikanlagen) zeigten Wirkung.
Der Masterplan «Energie 2018» setzt neue, auf der ES2050 basierende Ziele für die Stadtgemeinde Brig-Glis. Dabei wurden die zwei Szenarien «Referenz» (weiter wie bisher) und «Effizienz» (neue Energiepolitik) erarbeitet.
Als Grundlage für die Berechnungen des heutigen Energiebedarfs dienten die georeferenzierten Daten (GIS), die Aufschluss über die Gebäude mit Baujahr, Gebäudefläche, Anzahl Stockwerke und Energieträger liefern. Die Hauptquelle für diese Daten ist das Gebäude- und Wohnungsregister (GWR) des Bundesamts für Statistik. Die Daten wurden mit dem DEWK-NCSA-Wärmekataster ergänzt, der z. B. zusätzliche Informationen vom Feuerungsregister beinhaltet. Daraus kann die Energiebezugsfläche, der Stromverbrauch und die benötigte Heiz- und Kühlenergie berechnet werden.
Um die derzeitigen Energiequellen zu kennen, wurden Daten der Energieversorger und der gemeindenahen Betriebe wie Kehrichtverbrennungsanlage, Abwasserreinigungsanlage und Forstbetrieb ausgewertet. Zudem werden die zur Verfügung stehenden natürlichen Ressourcen wie Wind- und Wasserkraft, Sonne, Umgebungswärme sowie Erdwärme beziffert. Mit dieser Basis können die lokalen Energiepotenziale berechnet werden.
Für den neuen Masterplan wurden das Energy Hub-Modell erstellt, acht Optimierungen durchgeführt und die Lösungen in einer Pareto-Front dargestellt.
Die Pareto-Fronten bestehen aus acht spezifischen Lösungen, die das Kosten-Optimum bis hin zum CO2-Optimum und den Lösungen dazwischen darstellen. Aufgrund des ändernden Energiebedarfs verschiebt sich die Pareto-Front nach rechts oben, d. h. die Lösungen mit gleicher CO2-Emission werden teurer, vor allem wegen des Bevölkerungswachstums und des zunehmenden Kühlenergiebedarfs.
Werden die acht Lösungen nach deren verwendeten Technologien aufgeschlüsselt, zeigt sich, dass die kostengünstigen Varianten auf traditionelle Techniken wie lokale Wasserkraft, Wärmepumpe, Kältemaschinen und Holz-/Gasheizungen setzen (s. Abbildung mit Produktionstechnologien, Varianten 1-5). Der verbleibende, nicht durch lokale Technologien gedeckte Energiebedarf muss durch Importe gedeckt werden. Im Fall Brig-Glis ist dies vornehmlich Elektrizität, die im nationalen bzw. europäischen Strommarkt beschafft werden muss. Der CO2-Ausstoss ist für diese Varianten folglich eher hoch, und die CO2-Ziele für das Jahr 2050 können nicht erreicht werden.
Die Varianten 6 bis 8 nutzen zusätzliche, heute noch teure Technologien wie Photovoltaik, Batterien und Power-to-Gas (PtG). Die Variante 7 kann die CO2-Ziele für Brig-Glis am kostengünstigsten einhalten. Mit dieser Variante wird vorgeschlagen, untiefe Geothermie (GSHP) und Photovoltaik auszubauen, Holz-/Gasheizungen und lokale Wasserkraft auf dem heutigen Niveau zu halten und Kältebereitstellungen sowie PtG-Anwendungen aufzubauen. Beim Ausbau der untiefen Geothermie ist darauf zu achten, dass sowohl Grundwassernutzungen, Erdwärmesonden und Geothermie (< 1000 m) berücksichtigt werden. Der Aufbau der Kältebereitstellung soll in diesem Zusammenhang mit dem vermehrten Einsatz von (reversiblen) Wärmepumpen und Geocooling (Grundwasser und Erdwärmesonden) erfolgen.
Für die Stadtgemeinde Brig-Glis wurden die Energiestrategien für die beiden Szenarien «Referenz» (weiter wie bisher) und «Effizienz» (neue Energiepolitik) ausgearbeitet. Dieser Artikel fokussiert auf die Energiestrategie des Szenarios «Effizienz». In diesem Szenario greifen die ehrgeizigen Ziele der zukünftigen, neuen Energiepolitik und mit der Umsetzung der Energy Hub-Variante 7 können die Ziele ES2050 erreicht werden. Der Endenergiebedarf sinkt in diesem Fall bis 2050 gegenüber heute um einen Drittel. Vor allem der Ersatz der Ölheizungen durch Wärmepumpen wird massgeblich zur CO2-Reduktion beitragen.
Die Analyse der CO2-Emissionen pro Person und Jahr zeigt, dass die Schadstoffe abnehmen. Beim Szenario «Referenz» werden die Emissionen bis 2050 um rund einen Drittel gesenkt. Beim Szenario «Effizienz» erreicht die CO2-Reduktion einen Faktor 3 bis 2050 und die Ziele des internationalen Klimaabkommens werden eingehalten.
Basierend auf der Energy Hub-Variante 7 wird massiv mehr erneuerbare Energie lokal genutzt. Auf dem Gemeindegebiet Brig-Glis ist der Ausbau von Wind-, Wasser- und Holzenergie grösstenteils ausgeschöpft. Hingegen liegt ein grosses Potenzial bei der Solarenergienutzung brach. Ein intensiver Zubau von Photovoltaikanlagen von heute 3 auf 25 GWh bis 2050 ist anzustreben.
Ein weiteres, grosses Potenzial für die erneuerbare Wärmebereitstellung liegt in der Nutzung von Erdwärme (Grundwasserbrunnen, Erdwärmesonden sowie mitteltiefe Geothermiebohrung) und der Umgebungswärme. Diese Heizenergie kann in dicht besiedelten Gebieten mittels Niedertemperaturnetzen (Anergienetzen) effizient verteilt und mit Wärmepumpen aufbereitet werden. In weniger dicht besiedelten Gebieten sind solitäre Wärmepumpen- und Holzheizungen sinnvoll. Die Nutzung der industriellen Abwärme und die Abwärme aus der Kehrichtverwertungsanlage kann die CO2-freie Wärmeversorgung in Brig-Glis komplementieren.
Der zukünftige Strombedarf im Sommer kann mit Wasserkraft- und Photovoltaikanlagen in Kombination mit Batteriespeichern gedeckt werden. Die Stromnachfrage im Winter hingegen übersteigt die Produktion der lokalen Wasserkraftanlagen um ein Vielfaches. Diese «Winterstromlücke» kann mit drei Massnahmen geschlossen werden:
I Ausbau der Winterstromproduktion, indem mit Kraft-Wärme-Kopplung (KWK) Strom und Wärme bereitgestellt wird.
II Saisonale Speicherung, indem im Sommer überschüssiger Strom gespeichert (PtG) und im Winter genutzt wird (KWK).
III Steigerung der Stromeffizienz, indem der Strombedarf, vor allem im Winter, reduziert wird.
Damit die Winterstromlücke ohne CO2-Ausstoss reduziert wird, kann die Gasinfrastruktur einen wichtigen Beitrag leisten. KWK-Anlagen wirken sowohl auf der Produktionsseite, indem Winterstrom bereitgestellt wird, als auch auf der Verbrauchsseite, indem der Heizenergiebedarf durch die Abwärmenutzung ohne Stromzufuhr gedeckt wird. Mit Fernwärmenetzen wird die Abwärme aus der KWK effizient verteilt und der Ausbau der Wärmepumpen, d. h. Winterstrombedarf, wird reduziert. Wird die Gasinfrastruktur zukünftig mit synthetischem und biogenem Gas gespeist, ist ein weiterer Teil der Energieversorgung CO2-frei.
Am Beispiel des Masterplans wurde der Planungsprozess mit unterstützenden, digitalen Planungsinstrumenten vorgestellt. In der Lösungsfindung konnten komplexe Zusammenhänge berücksichtigt und optimale techno-ökonomische Lösungen gefunden werden, die mit traditionellen Methoden wie einzelnen Variantenvergleichen nicht möglich wären. Die Entwicklung von Multi-Energiesystemen mit dem Energy Hub-Ansatz erhöhte die Planungssicherheit.
Die Analyse der Pareto-Front mit den acht dargestellten Varianten zeigt eindrücklich die Herausforderung der zukünftigen Energieversorgung für Brig-Glis. Für die Bereitstellung der Elektrizität in den Wintermonaten müssen neue Lösungen zur Anwendung kommen. Entweder kann Brig-Glis ihre Winterstromproduktion ausbauen oder den notwendigen Strom ausserhalb beschaffen und liefern lassen. Es ist jedoch eine energiepolitische Frage, wie viel Strom Brig-Glis sinnvollerweise importiert:
– Welcher Selbstversorgungsgrad wird in der Gemeinde Brig-Glis angestrebt?
– Wie viel Strom soll oder kann die Gemeinde Brig-Glis zu welchem Zeitpunkt CO2-frei national bzw. europäisch beschaffen?
Energy Hub-Simulationen und -Optimierungen erlauben es, solche energiepolitischen Fragen für Quartiere, Gemeinden oder Regionen fundiert zu beantworten. Mittels der Preisgestaltung für die lokale und nationale Stromlieferung kann auf die Antworten der oben gestellten Fragen Einfluss genommen werden. Abhängig von der gewählten Preisgestaltung werden neue Technologien wie z. B. PtG-Anlagen wirtschaftlich attraktiver, und grössere Anlagen werden in den optimierten Lösungen vorgeschlagen.
Die neuen Instrumente für die Entwicklung von Masterplänen, Energiekonzepten und Quartierlösungen können die Energieingenieure wirkungsvoll und effizient unterstützen. Die grundlegenden Konzepte müssen weiterhin durch Fachleute mit ihrer Expertise und Kreativität entwickelt werden. Mit den daraus erstellten Energy Hub-Modellen können aber robustere und wirtschaftlichere Lösungen berechnet bzw. gefunden werden.
Um diesen Planungsprozess noch effizienter zu gestalten, sind vor allem umfassende und lückenlose Datengrundlagen für den Gebäudepark und für die Infrastrukturen zu schaffen. Deren Zugang muss sicher und unter Berücksichtigung des Persönlichkeitsschutzes einfach möglich sein. Es wird empfohlen, dass die Daten über Gebäude, Infrastruktur, Mobilität und Energiepotenziale vom Bund einheitlich erhoben, gepflegt und bereitgestellt werden. Dies wäre entgegen dem Trend, dass diese Daten kantonal bewirtschaftet werden.
Mit der voranschreitenden Digitalisierung der Gebäude (Building Information Model, BIM, und Building Operation Model, BOM) und zukünftig der urbanen Gebiete (Urban Information Model, UIM, und Urban Operation Model, UOM) werden die Energy Hub-Algorithmen zunehmend in künstlicher Intelligenz (KI) Platz finden. Die heute eher statische Planung und Umsetzung von Infrastrukturen wird zukünftig eine hohe Dynamik erhalten. Die laufende Anpassung des Betriebes, des Ausbaus und der Weiterentwicklung der Infrastrukturen wird mit dem KI-Ansatz ermöglicht.
Viele kleine, rollende Energieversorgungsprojekte werden Projekte mit langen Investitionszyklen ablösen. Eine inkrementelle, aber hoch adaptive, Infrastrukturentwicklung entsteht. Die dazugehörigen Geschäftsmodelle werden gleichzeitig, parallel, weiterentwickelt. Der technologische Fortschritt kann somit besser in den Infrastrukturen genutzt werden. Für die Energieversorgungsinfrastruktur in Smart City-Konzepte wird eine vielversprechende Basis geschaffen.
[1] Bundesamt für Energie (BFE): «Energiestrategie 2050», unter: http://www.bfe.admin.ch/energiestrategie2050/index.html?lang=de (27.12.2018)
[2] Prognos AG (2012): «Die Energieperspektiven der Schweiz bis 2050», Bundesamt für Energie, Basel
[3] Geidl, M. et al. (2007): Energy hubs for the future. IEEE Power and Energy Magazine 24–30
[4] Evins, R. et al. (2014): New formulations of the «energy hub» model to address operational constraints. Energy, 73, pp. 387–398
[5] Evins, R. (2015): Multi-level optimization of building design, energy system sizing and operation. Energy, 90, pp. 1775–1789
[6] Bollinger, L.; Evins, R. (2016): Multi-agent reinforcement learning for optimizing technology deployment in distributed multi-energy systems. In: 23rd International Workshop of the European Group for Intelligent Computing in Engineering. Krakow, Poland
[7] Facchinetti, E. et al. (2018): Monetary value of a district’s flexibility on the spot- and reserve electricity markets. Buildings 8(12), 181, doi:10.3390/buildings8120181
[8] Murray, P. et al. (2018): A comparison of storage systems in neighbourhood decentralized energy system applications from 2015 to 2050. Applied Energy, 231,1285–1306
[9] Marquant, J. F. et al. (2018): A new combined clustering method to analyse the potential of district heating networks at large-scale. Energy, 156, 73–83. https://doi.org/10.1016/j.energy.2018.05.027
[10] Bollinger, L. A.; Dorer, V. (2017): The Ehub modeling tool: a flexible software package for district energy system optimization. In J. L. Scartezzini (Ed.), Energy procedia: Vol. 122. CISBAT 2017 international conference. Future buildings & districts – energy efficiency from nano to urban scale, pp. 541–546
[11] Schluck, T.; Sulzer, M. (2017): «Towards a Holistic Methodology: A Practical Approach to Local Energy», Planning World Sustainable Built Environment Conferenc, Hong Kong

Die Software von Sympheny ermöglicht die Identifizierung optimaler Energieversorgungslösungen für Stadtteile, Bezirke und Gemeinden.
Sympheny ist ein Start-up, das sich auf Software zur Unterstützung der Planung nachhaltiger Multi-Energiesysteme für Stadtteile, Bezirke und Gemeinden konzentriert. Die Mission ist es, intelligente Analysen und vorhandene Daten zu nutzen, um die Entwicklung nachhaltiger Energielösungen auf lokaler Ebene zu unterstützen. Mit modernsten Berechnungstechniken (basierend auf dem Energy Hub-Konzept) und der Nutzung verschiedener Datenströme unterstützt Sympheny Energieplaner dabei, schnell, umfassend und effektiv durch das Spektrum der verfügbaren technologischen Optionen zu navigieren und eine Reihe optimaler Lösungen zu finden, die auf die spezifischen Gegebenheiten und Ziele eines bestimmten Standorts und Kunden zugeschnitten sind.
Das Forschungsprojekt ist Teil des Schweizerischen Kompetenzzentrums für Energieforschung SCCER FEEB&D der Innosuisse – Schweizer Agentur für Innovationsförderung.
«AQUA & GAS» gibt es auch als E-Paper. Abonnenten, SVGW- und/oder VSA-Mitglieder haben Zugang zu allen Ausgaben von A&G.
Den «Wasserspiegel» gibt es auch als E-Paper. Im SVGW-Shop sind sämtliche bisher erschienenen Ausgaben frei zugänglich.